IMAGE

Fig. 2

ID
ZDB-IMAGE-250925-2
Source
Figures for Olaya et al., 2025
Image
Figure Caption

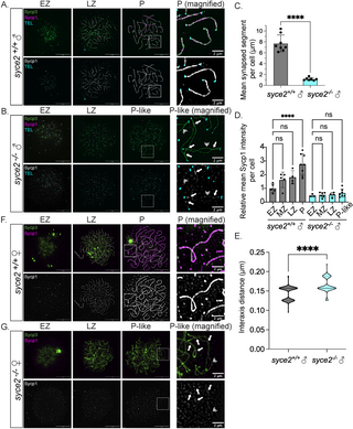
Fig. 2 Loss of Syce2 function results in asynapsed interstitial regions. (A–B) Surface-spread chromosomes from syce2+/+ (A) and syce2-/- (B) spermatocytes imaged using structured illumination microscopy. Proteins are immunostained for Sycp3 (green) and Sycp1 (magenta and gray). Telomeres (cyan) are detected by in-situ hybridization using a fluorescent PNA probe. Examples of spread chromosomes during meiotic prophase I are shown: Early Zygotene (EZ), Late Zygotene (LZ), Pachytene (P) (syce2+/+), and Pachytene-like (P-like) (syce2-/-). Scale bar = 10 µm. Boxed region represents magnified examples of synapsed pachytene (syce2+/+) and pachytene-like (syce2-/-) chromosomes. Scale bar for magnified examples = 2 µm. Arrows represent synapsed-like regions with Sycp1 localization. Double arrowheads indicate Sycp1 localization at unaligned axial regions. (C) Mean synapsed segment per cell (µm) in pachytene and pachytene-like spermatocytes. The mean synapsed segment is significantly lower in syce2-/- spermatocytes (n = 7) compared to syce2+/+ (n = 8). Significance was determined using an unpaired t-test. **** = p < 0.0001. (D) Relative mean Sycp1 intensity per cell from early zygotene to pachytene or pachytene-like spermatocytes normalized to the mean syce2+/+ EZ values. Mean-fluorescence intensity between the axes (n = 25) – mean background (n = 6) was determined for each cell using the segmented-line tool in ImageJ. n = 5, syce2+/+ – EZ; n = 5; syce2+/+ – MZ; n = 4, syce2+/+ – LZ; n = 8, syce2+/+ – P; n = 3, syce2-/- – EZ; n = 6, syce2-/- – MZ; n = 4, syce2-/- – LZ; n = 7, syce2-/- – P-like. Significance was determined using ordinary one-way ANOVA testing with Šidák’s multiple comparisons test. ns = not significant; **** = p < 0.0001. (E) Distance between axes for co-aligned axial pairs in pachytene (n = 126) and pachytene-like (n = 93) spermatocytes from 8 cells in syce2+/+ and 7 cells in syce2-/- shown as a violin plot. Note that one pixel is equal to 0.03 µm resulting in a graph with a bimodal distribution. Significance was determined using an unpaired t-test. **** = p < 0.0001. (F–G) Surface-spread chromosomes from syce2+/+ (F) and syce2-/- (G) oocytes imaged using structured illumination microscopy immunostained for Sycp3 and Sycp1. Examples of spread chromosomes during meiotic prophase I are described in (A–B). Scale bar = 10 µm. Boxed region represents magnified examples of synapsed pachytene and pachytene-like chromosomes. Scale bar for magnified examples = 2 µm. Arrows represent synapsed-like regions with Sycp1 localization. Double arrowhead indicates Sycp1 localization at unaligned axial regions.

Acknowledgments
This image is the copyrighted work of the attributed author or publisher, and ZFIN has permission only to display this image to its users. Additional permissions should be obtained from the applicable author or publisher of the image. Full text @ PLoS Genet.