IMAGE

Fig 5

ID
ZDB-IMAGE-250906-83
Source
Figures for He et al., 2025
Image
Figure Caption

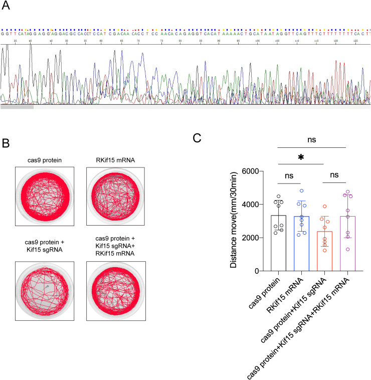
Fig 5 The depressive behavior in Kif15-/- zebrafish was rescued following Kif15 supplementation.

A: Sequencing results of Kif15-/- zebrafish. B: Representative plots of spontaneous swimming trajectories of zebrafish from different groups on day 4 after fertilization. C: On day 4 after fertilization, Kif15 overexpression rescued the depressive behavior induced by kif15 knockout, with 8 zebrafish larvae in each group. All the data are presented as mean±SD, *P < 0.05, **P < 0.01,two-tailed student’s t test between two groups.

Figure Data
Acknowledgments
This image is the copyrighted work of the attributed author or publisher, and ZFIN has permission only to display this image to its users. Additional permissions should be obtained from the applicable author or publisher of the image. Full text @ PLoS Genet.