IMAGE

Fig. 4

ID
ZDB-IMAGE-250905-76
Source
Figures for Zhang et al., 2025
Image
Figure Caption

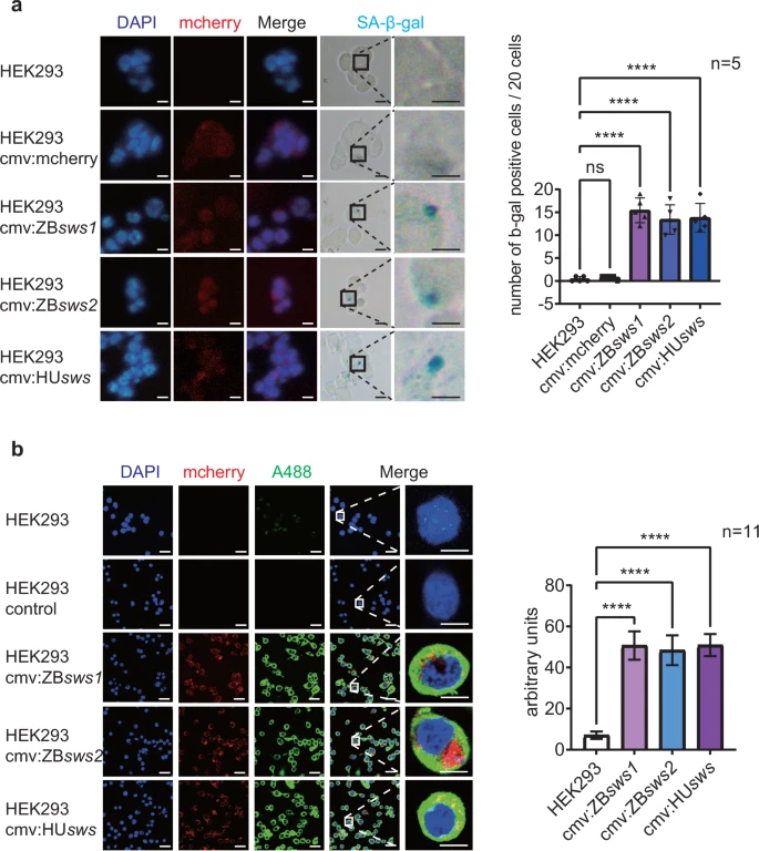
Fig. 4 Cell aging detection in sws-overexpressing HEK293 cells. a. SA-β-gal staining of cells overexpressing mcherry, zebrafish sws1, zebrafish sws2, or human sws (i.e., blue precipitate). SA-β-gal was not observed in the untransfected HEK293 cells and HEK293 control (cmv:mcherry) cells. Scale bar: 10 µm. Twenty cells were randomly selected from each section to count the number of SA-β-gal positive cells. One-way ANOVA: F(4, 20) = 50.42, p < 0.0001, R² = 0.9098; Dunnett’s multiple comparisons test: HEK293 vs. cmv:mcherry: mean diff. = −0.4000, 95% CI = [−4.354, 3.554], adjusted p = 0.9962, ns; HEK293 vs. cmv:ZBsws1: mean diff. = −15.00, 95% CI = [−18.95, −11.05], adjusted p < 0.0001, ****; HEK293 vs. cmv:ZBsws2: mean diff. = −13.00, 95% CI = [−16.95, −9.046], adjusted p < 0.0001, ****; HEK293 vs. cmv:HUsws: mean diff. = −13.40, 95% CI = [−17.35, −9.446], adjusted p < 0.0001, ****. Data are from 5 replicates per group and representative of three independent experiments. Source data are provided as a Source Data file. b. Immunofluorescence detection of P16 through confocal microscopy. The negative control group comprised HEK293 cells not exposed to primary antibodies. Scale bar: 10 µm. One-way ANOVA: F(3, 40) = 153.6, p < 0.0001, R² = 0.9201; Dunnett’s multiple comparisons test: HEK293 vs. cmv:ZBsws1: mean diff. = −43.63, 95% CI = [−49.62, −37.64], adjusted p < 0.0001, ****; HEK293 vs. cmv:ZBsws2: mean diff. = −41.31, 95% CI = [−47.30, −35.32], adjusted p < 0.0001, ****; HEK293 vs. cmv:HUsws: mean diff. = −43.84, 95% CI = [−49.82, −37.85], adjusted p < 0.0001, ****. Data are from 11 replicates per group and representative of three independent experiments.Source data are provided as a Source Data file.

Acknowledgments
This image is the copyrighted work of the attributed author or publisher, and ZFIN has permission only to display this image to its users. Additional permissions should be obtained from the applicable author or publisher of the image. Full text @ Nat. Commun.