IMAGE

Fig. 1

ID
ZDB-IMAGE-250905-73
Source
Figures for Zhang et al., 2025
Image
Figure Caption

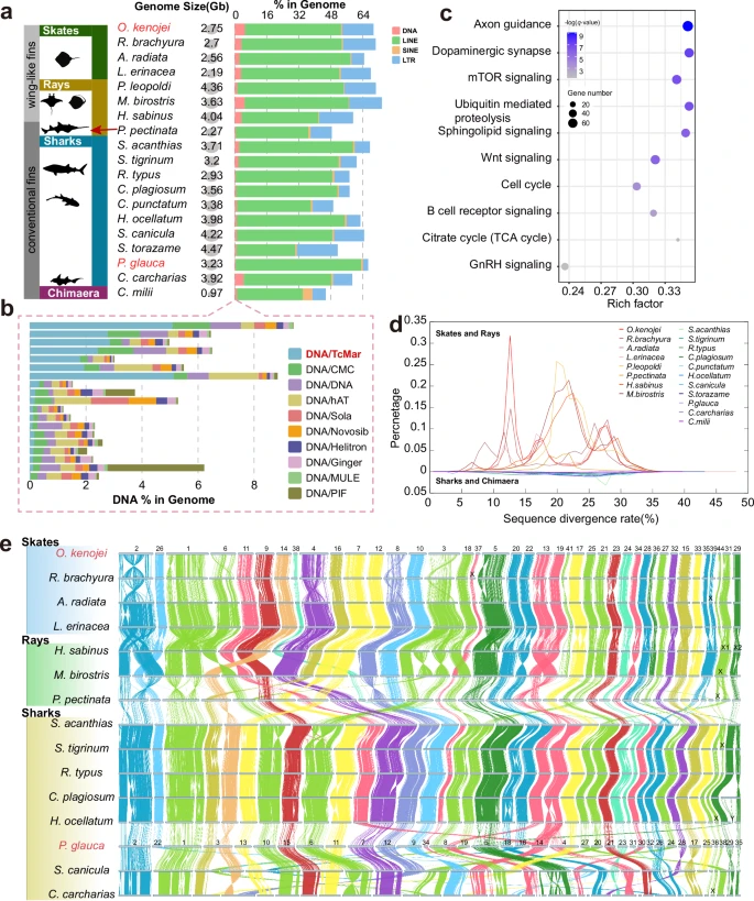
Fig. 1 Genomic characteristics of cartilaginous fishes. a Genome sizes and proportions of DNA transposons, LINEs, SINEs, and LTRs in cartilaginous fish genomes. b Top 10 abundant TE superfamilies of cartilaginous fishes. c Top 10 KEGG pathways of overlapped TcMar element blocks in cartilaginous fish genomes, including 3,530 genes shared by skates and rays but only 28 genes shared by sharks and chimaeras. d Divergence rates of Tc1/mariner TEs in cartilaginous fish genomes. e Pairwise whole-genome alignments across 15 chromosome-level assemblies of cartilaginous fishes. Each bar represents a chromosome, and the labels on top denote the chromosome IDs.

Acknowledgments
This image is the copyrighted work of the attributed author or publisher, and ZFIN has permission only to display this image to its users. Additional permissions should be obtained from the applicable author or publisher of the image. Full text @ Nat. Commun.