IMAGE

Figure 5

ID
ZDB-IMAGE-250828-180
Source
Figures for Yang et al., 2025
Image
Figure Caption

Figure 5

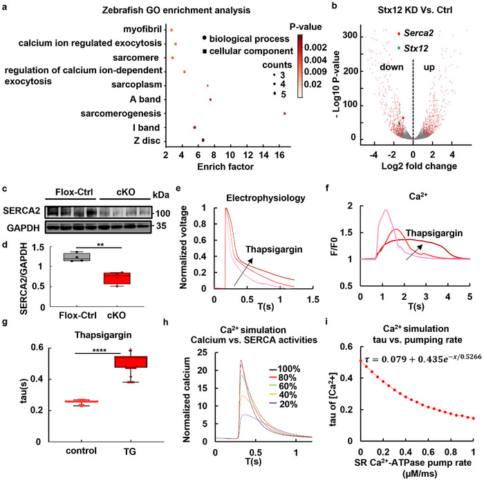
SERCA activity in STX12‐deficient cardiomyocytes and its role in calcium dynamics. a) Zebrafish RNAseq GO enrichment analysis revealed the association of STX12 with cardiac functions. b) Volcano plot of zebrafish RNAseq data. The genes that were significantly changed (p < 0.05) are marked with light red dots, while the rest were marked with gray dots. Stx12 and the ortholog of SERCA2 in zebrafish were marked with green and dark red dots, respectively. c) Western blot analysis of SERCA2 expression in control (Stx12flox/flox) and Stx12‐cKO (Stx12flox/flox with CTnT‐Cre) mice. d) Quantification of Western blot in (c). SERCA2 level was significantly decreased in Stx12‐cKO compared with control (Stx12‐flox) (Flox‐control, n = 4, cKO, n = 4, = 0.0019). e) The normalized action potential curves of cardiomyocytes in vitro before and after adding thapsigargin (TG), with the arrow indicating the shift of the curve over time. f) The calcium dynamical curves with the arrow indicate the shift of the curve over time (0, 10, 20 min). g) The change in the decaying tau of Ca2+ in cardiomyocytes before and after adding TG (10 min). Tau was significantly increased after adding TG (control, n = 157 curves; TG, n = 72 curves, t‐test, p < 0.0001). h) The Ca2+ change curves under different SR Ca2+ pumps (SERCA) activities were obtained through model simulation. i) Curve of tau constants of Ca2+ during the decay phase of Ca2+ curves obtained through single exponential fitting under different SERCA Ca2+ pump activities. Statistical results: **p < 0.01, ****p < 0.0001; t‐test.

Acknowledgments
This image is the copyrighted work of the attributed author or publisher, and ZFIN has permission only to display this image to its users. Additional permissions should be obtained from the applicable author or publisher of the image. Full text @ Adv Sci (Weinh)