IMAGE

Fig. 3 - Supplemental 1

ID
ZDB-IMAGE-250825-95
Source
Figures for Wang et al., 2025
Image
Figure Caption

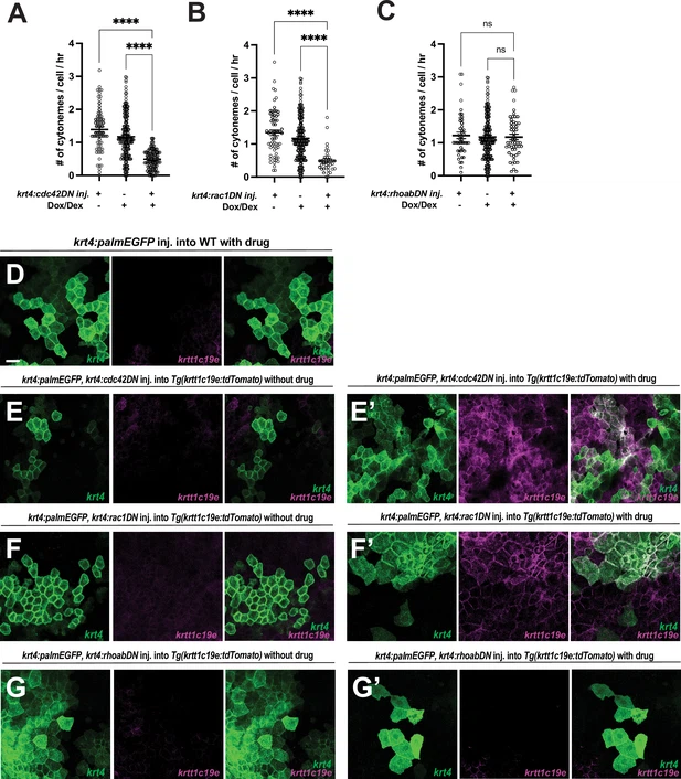
Fig. 3 - Supplemental 1 Local manipulations with dominant-negative cdc42, rac1, or rhoab in peridermal keratinocytes. (A) Mosaic expression of krt4:TetGBDTRE-cdc42DN in krt4+ keratinocytes results in a significant reduction in cytoneme extension (F2, 289=50.82, p<0.0001, N=292 cells, 9 larvae total), and (E–E’) leads to local peridermal disorganization and elevated krtt1c19e expression in krt4+ keratinocytes compared to controls shown in D and E. (B, F–F’) Similar phenotypes are observed in krt4:TetGBDTRE-rac1DN expressing peridermal keratinocytes as in krt4:TetGBDTRE-cdc42DN expressing keratinocytes (F2,239=21.43, p<0.0001, N=242 cells, 9 larvae total). (C, G–G’) However, local expression of krt4:TetGBDTRE-rhoabDN shows no effects on cytoneme extension frequency and peridermal keratinocytes (F2,237=0.08942, p=0.9145, N=240 cells, 9 larvae total). Statistical significances were assessed by One-way ANOVA followed by Tukey’s HSD post hoc test. Scale bars: 20 µm. Error bars indicate mean ± SEM.

Acknowledgments
This image is the copyrighted work of the attributed author or publisher, and ZFIN has permission only to display this image to its users. Additional permissions should be obtained from the applicable author or publisher of the image. Full text @ Elife