IMAGE

Fig. 6 - Supplemental 1

ID
ZDB-IMAGE-250825-29
Source
Figures for Eggeler et al., 2025
Image
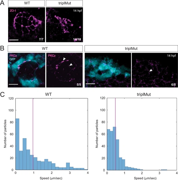
Figure Caption

Fig. 6 - Supplemental 1 Metrns loss-of-function impairs Kupffer’s vesicle formation and function. (A) Dorsal views of 14 hpf wild type (WT) and triplMut embryos immunostained with ZO-1. Wild type embryos display a large KV lumen with uniform ZO-1-labeled tight junction lattice. TriplMut embryos show disturbed KV lumen and dysmorphic ZO-1 lattice. (B) WT KV cells of 14 hpf Tg(sox17:GFP) show proper polarization as visualized with anti-aPKCζ immunostaining (white arrowhead). 14 hpf TriplMut embryos, in contrast, exhibit reduced polarization (white arrowhead). (C) Tracked microbeads velocity analysis in 12–14 hpf WT and triplMut embryos. The purple line marks the mean and the standard deviation (std) for each condition (WT mean = 0.96212; std = 0.048143; triplMut mean = 0.47996; std = 0.023682). Scale bars: in (A–B) 20 μm.

Acknowledgments
This image is the copyrighted work of the attributed author or publisher, and ZFIN has permission only to display this image to its users. Additional permissions should be obtained from the applicable author or publisher of the image. Full text @ Elife