IMAGE

Fig. 2

ID
ZDB-IMAGE-250825-20
Source
Figures for Eggeler et al., 2025
Image
Figure Caption

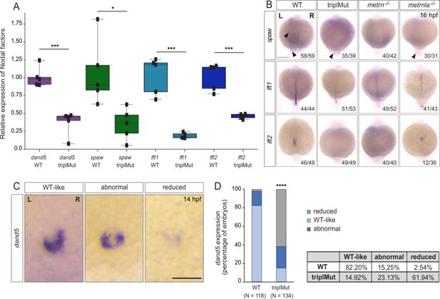
Fig. 2 Metrns are required for proper Nodal factor gene expression. (A) qRT-PCR analysis for dand5, spaw, lft1, and lft2 expression in 14 hpf wild type (WT) and triplMut embryos (Student t-tests, ***p-value: 0.00019 for dand5; *p-value: 0.014 for spaw; ***p-value: 0.0004 for lft1; ***p-value: 0.00019 for lft2). Error bars indicate standard deviation. (B) Dorsal view of 16 hpf triplMut, metrn-/-, and metrnla-/- embryos with reduced expression of spaw, lft1, and lft2 as revealed by in situ hybridization. (C) Dand5 expression at 14 hpf as revealed by in situ hybridization showing different transcripts distribution of dand5 mRNA. (D) Quantification in percentage of dand5 expression phenotypes at 14 hpf in WT and triplMut embryos, ****p-value:<1.0e-5. Scale bar in (B): 250 μm, in (C): 100 μm; L=left, R=right. Source data for Figure 2A provided in ‘Figure 6—figure supplement 2—source data 1’.

Acknowledgments
This image is the copyrighted work of the attributed author or publisher, and ZFIN has permission only to display this image to its users. Additional permissions should be obtained from the applicable author or publisher of the image. Full text @ Elife