IMAGE

Fig. 6 - Supplemental 3

ID
ZDB-IMAGE-250825-106
Source
Figures for Wang et al., 2025
Image
Figure Caption

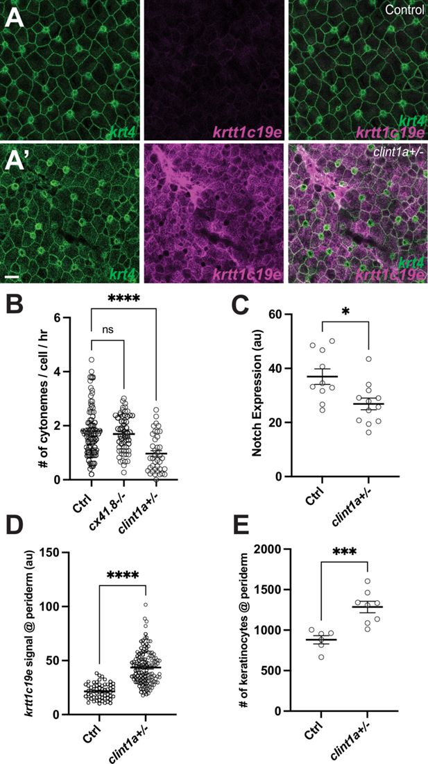
Fig. 6 - Supplemental 3 clint1 regulates epidermal maintenance via keratinocyte cytonemes. (A–A’) clint1 mutants exhibit a disorganized periderm. (B–E) clint1 mutants show (B) a lower frequency of cytoneme extension as compared to controls (WT, cx41.8-/-) (F2, 186 = 14.55, p<0.0001, N=10 larvae total), (C) reduced Notch responsiveness (p=0.0119, N=12 mutants, N=10 controls), (D) increased krtt1c19e expression in the periderm (p<0.0001, N=13 mutants, N=6 controls), and (E) a greater number of keratinocytes within the periderm (p<0.001, N=8 mutants, N=6 controls). Statistical significances were assessed by One-way ANOVA followed by Tukey’s HSD post hoc test and Student t test. Scale bars, 20 µm (A–A’). Error bars indicate mean ± SEM.

Acknowledgments
This image is the copyrighted work of the attributed author or publisher, and ZFIN has permission only to display this image to its users. Additional permissions should be obtained from the applicable author or publisher of the image. Full text @ Elife