IMAGE

Fig. 6

ID
ZDB-IMAGE-250825-103
Source
Figures for Wang et al., 2025
Image
Figure Caption

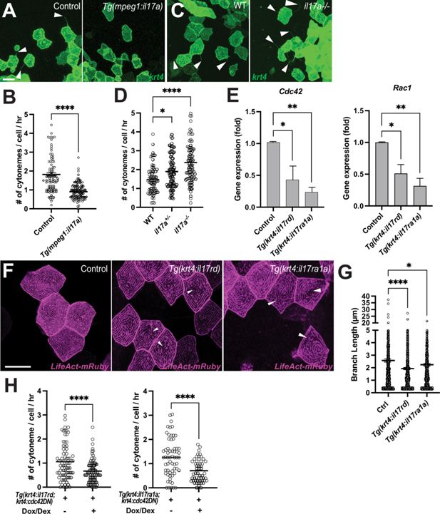
Fig. 6 Interleukin-17 regulates keratinocyte cytonemes. (A) Representative images of krt4:palmEGFP injected cells in control or Tg(mpeg1:il17a). (B) Significant reduction in cytoneme extension in response to overexpressed il17a ligands in the epidermis (p<0.0001, N=3 larvae per group). (C) Representative images of krt4:palmEGFP injected keratinocytes in WT or il17a-/- mutants. (D) Cytoneme extension frequency increased significantly in il17a+/- or il17a-/- mutants as compared to their wild-type siblings (F2, 247=17.85, p<0.0001, N=250 cells, 9 larvae total). (E) FACS-sorted krt4+ peridermal cells from Tg(krt4:palmEGFP; krt4:il17rd) or Tg(krt4:palmEGFP; krt4:il17ra1a) show significantly reduced Cdc42 (p=0.0341 for il17rd, p=0.01 for il17ra1a, N=3 independent experiments) and Rac1 expression (p=0.0189 for il17rd, p=0.0017 for il17ra1a, N=4 independent experiments). (F) il17rd-or il17ra1a overexpressing krt4+ keratinocytes exhibit disorganization of microridges (arrowheads), with (G) significantly reduced branch lengths of microridges in the transgenic animals (F2, 2311=11.11, p<0.0001, N=68 cells, 9 larvae total). (H) Simultaneous overexpression of cdc42DN and il17rd or il17ra1a in krt4+ keratinocytes further reduces cytoneme extension (il17rd: p<0.0001, N=164 cells, 7 larvae total, il17ra1a: p<0.0001, N=115 cells, 6 larvae total). Statistical significances were assessed by One-way ANOVA followed by Tukey’s HSD post hoc test or Student t test. Scale bars: 20 µm (A, C, F). Error bars indicate mean ± SEM.

Acknowledgments
This image is the copyrighted work of the attributed author or publisher, and ZFIN has permission only to display this image to its users. Additional permissions should be obtained from the applicable author or publisher of the image. Full text @ Elife