IMAGE

Fig. 5

ID
ZDB-IMAGE-250825-101
Source
Figures for Wang et al., 2025
Image
Figure Caption

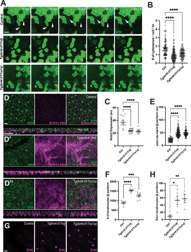
Fig. 5 Disruption of epidermal maintenance by Interleukin-17 receptor overexpression. Overexpression of il17rd or il17ra1a in krt4+ keratinocytes results in (A, B) a significant reduction in cytoneme extension (F2, 325 = 38.48, p < 0.0001, N=328 cells, 10 larvae total), and (C) decreased Notch responsiveness (F2, 34 = 23.16, p < 0.0001, N=37 larvae total) (Figure S5E). (D–D”) The periderm is disrupted in (D’) Tg(krt4:nVenus-v2a-il17rd;krt4:lyn-EGFP;krtt1c19e:lyn-tdTomato) and (D”) Tg(krt4:nVenus-v2a-il17ra1a;krt4:lyn-EGFP;krtt1c19e:lyn-tdTomato) compared to the (D) properly arranged periderm of Tg(krt4:lyn-EGFP;krtt1c19e:lyn-tdTomato), resulting in (D’, cross-section) an increased krtt1c19e signal in the periderm (E) (F2, 287 = 109.7, p < 0.0001, N=29 larvae total) and (F) an increased number of keratinocytes in the periderm (F2, 15 = 27.79, p < 0.0001, N=18 larvae total). (G, H) Edu+ peridermal keratinocytes are significantly increased in il17 receptor overexpressed larvae (F2, 11=8.259, p=0.0065, N=14 larvae total). Statistical significances were assessed by One-way ANOVA followed by Tukey’s HSD post hoc test. Scale bars: 20µm (A, D, G). Error bars indicate mean ± SEM.

Acknowledgments
This image is the copyrighted work of the attributed author or publisher, and ZFIN has permission only to display this image to its users. Additional permissions should be obtained from the applicable author or publisher of the image. Full text @ Elife