IMAGE

Fig. 5

ID
ZDB-IMAGE-250820-5
Source
Figures for Petrova et al., 2025
Image
Figure Caption

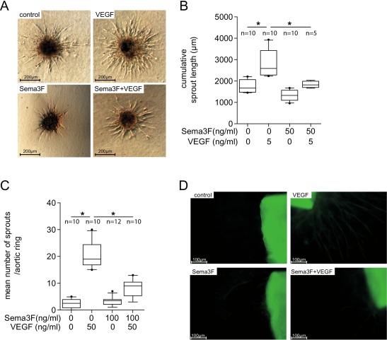
Fig. 5 Sema3F inhibits angiogenesis in spheroid sprouting and aortic ring assay. (A&B) For the Spheroid sprouting assay, HCECs were formed to spheroids and were then stimulated for 24 h with the indicated amounts of Sema3F, VEGF or both. (A) Representative micrographs are shown. (B) Sema3F caused a significant decrease in sprout length and reduced the proangiogenic effect of VEGF. Data from 4 independent experiments are shown. Ten spheroids per well per condition were measured and the average cumulative sprout length was estimated (n, number of biological replicates). Analysis with one-way ANOVA followed by Bonferroni's multiple comparisons test. *p < 0.05. (C&D) In the aortic ring assay, aortic rings were stimulated with the indicated amounts of Sema3F, VEGF or both on days 3, 5 and 7. The number of capillaries was counted on day 9. (C) Compared to controls, VEGF alone increased sprouting, while co-treatment of aortic rings with Sema3F prevented VEGF-induced sprouting ex vivo. Data from 3 independent experiments, total of 10–12 aortic rings per group (n, number of biological replicates). All box plots extend from the 25th to the 75th percentile with the median marked. Whiskers extend from the 10th to the 90th percentile. The results were analyzed using one-way ANOVA followed by Bonferroni's multiple comparisons test. *p < 0.05.

Acknowledgments
This image is the copyrighted work of the attributed author or publisher, and ZFIN has permission only to display this image to its users. Additional permissions should be obtained from the applicable author or publisher of the image. Full text @ J Mol Cell Cardiol Plus