IMAGE

Fig. 5

ID
ZDB-IMAGE-250811-40
Source
Figures for Li et al., 2025
Image
Figure Caption

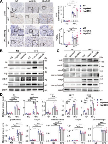
Fig. 5 Effect of hep-gmfb abundance on the molecular functional pathways in MASLD liver. A: representative anti-pcna immunochemical images and TUNEL staining images in liver sections from ND and HFC groups of WT, HepGKO, and HepGOE zebrafish, and quantification of the positive staining cells. Scale bar = 50 μm. n = 8 fish per group. One-way ANOVA, **P < 0.01, ***P < 0.001, ****P < 0.0001 vs. ND or WT group. B–D: expression levels of proteins il6, tnfα, il1β, grp78, and chop (B); and ask1, p-ask1, casp8, cleaved-casp8, casp9, and cleaved-casp9 (C) with gapdh as normalization control in liver samples from ND and HFC groups of WT, HepGKO, and HepGOE zebrafish. n = 6 samples for liver tissue, 10 fish per sample. Data were presented as relative expression levels (D). One-way ANOVA, *P < 0.05, **P < 0.01, ***P < 0.001, ****P < 0.0001 vs. ND or WT group. Experiments were repeated on at least 3 clutches. ask1, apoptosis signal regulating kinase-1; casp 8, caspase 8; casp 9, caspase 9; chop, C/EBP homologous protein; gapdh, glyceraldehyde-3-phosphate dehydrogenase; grp78, glucose-regulated protein 78; hep-gmfb, gmfb in hepatocyte; HepGKO, hepatocyte-specific gmfb knockout; HepGOE, hepatocyte-specific gmfb overexpression; HFC, high fat, high cholesterol diet; il1β, interleukin 1 beta; il6, interleukin 6; MASLD, metabolism-associated steatotic liver disease; ND, normal diet; pcna, proliferating cell nuclear antigen; tnfα, tumor necrosis factor alpha; TUNEL, terminal dexynucleotidyl transferase (TdT)-mediated dUTP nick end labeling; WT, wild-type.

Acknowledgments
This image is the copyrighted work of the attributed author or publisher, and ZFIN has permission only to display this image to its users. Additional permissions should be obtained from the applicable author or publisher of the image. Full text @ Am. J. Physiol. Gastrointest. Liver Physiol.