IMAGE

Fig. 3 - Supplemental 6

ID
ZDB-IMAGE-250808-53
Source
Figures for Wu et al., 2025
Image
Figure Caption

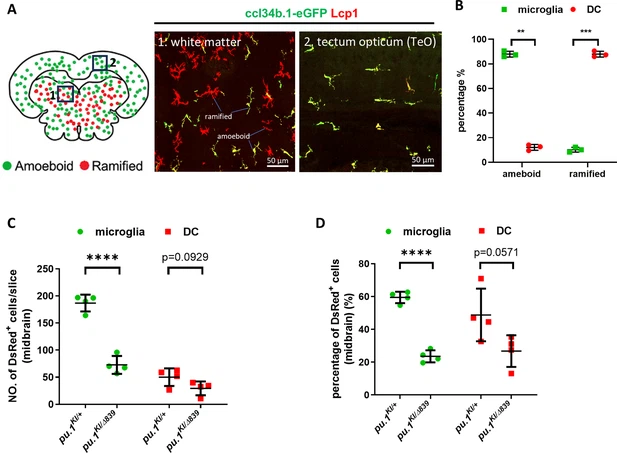
Fig. 3 - Supplemental 6 Conditional inactivation of Pu.1 leads to chronic elimination of microglia in the brain of adult zebrafish. (A) Representative images showing different morphology of microglia (ccl34b.1-eGFP+Lcp1+) and DCs (ccl34b.1-eGFP-Lcp1+) in two midbrain regions of TgBAC(ccl34b.1:eGFP) fish. The amoeboid and ramified cells were indicated accordingly. (B) Quantification of the proportion of microglia (ccl34b.1-eGFP+Lcp1+) (n=3) and DCs (n=3) (ccl34b.1-eGFP-Lcp1+) in total amoeboid and ramified Lcp1+ cells in the midbrain of TgBAC(ccl34b.1:eGFP) fish. (C) Quantification of the number of DsRed+ microglia and dendritic cells (DCs) on the midbrain cross section of pu.1KI/+;Tg(coro1a:CreER) (n=4) and pu.1KI/Δ839;Tg(coro1a:CreER) (n=4) fish at 3 mpi by amoeboid and ramified morphologies. (D) Quantification of the proportion of DsRed+ microglia and DCs on the midbrain cross section of pu.1KI/+;Tg(coro1a:CreER) (n=4) and pu.1KI/Δ839;Tg(coro1a:CreER) (n=4) fish at 3 mpi by amoeboid and ramified morphologies. **p<0.01; ***p<0.001;****p<0.0001.

Acknowledgments
This image is the copyrighted work of the attributed author or publisher, and ZFIN has permission only to display this image to its users. Additional permissions should be obtained from the applicable author or publisher of the image. Full text @ Elife