IMAGE

Fig. 2

ID
ZDB-IMAGE-250808-45
Source
Figures for Wu et al., 2025
Image
Figure Caption

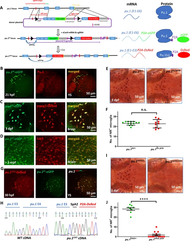
Fig. 2 Generation and characterization of the visible conditional knockout allele pu.1KI. (A) Schematic diagrams show the generation of pu.1KI allele and the principle for pu.1 visible conditional knockout. Briefly, the donor plasmid, which contains: (1) the sgRNA target sequence in pu.1 intron 3~4; (2) the loxP-flanked pu.1 coding sequence (exon 4-6) followed by P2A-eGFP; (3) the splicing acceptor site followed by P2A-DsRed sequence was knocked into the endogenous pu.1 locus via non-homologous end joining (NHEJ) to generate pu.1KI. In principle, the splicing event occurring between E3 and E4 in pu.1KI would produce intact Pu.1 and eGFP concurrently. After Cre-mediated recombination, removal of pu.1 E4-6 and splicing of P2A-DsRed sequence in pu.1CKO allele leads to the disruption of Pu.1 and fluorescent color change. (B) Co-staining of anti-eGFP and anti-Pu.1 antibodies on the yolk sac (YS) of 21-hpf pu.1KI embryos. (C) Fluorescent imaging of the optic tectum (OT) region of 3-dpf pu.1KI;Tg(mpeg1:LRLG) embryos. (D) Co-staining of anti-eGFP and anti-Lcp1 antibodies on the midbrain cross section of adult pu.1KI fish. (E) Neutral red staining of pu.1KI/+ and pu.1KI/Δ839 embryos at 3 dpf. (F) Quantification of NR+ microglia in pu.1KI/+ (n=13) and pu.1 KI/Δ839 (n=9) embryos at 3 dpf. (G) Fluorescent imaging of the YS region of 30-hpf pu.1KI/CKO embryos. (H) Chromogram of cDNA sequence from wildtype and pu.1CKO embryos shows the precise splicing of pu.1 E4 and P2A-DsRed cassette to pu.1 E3. (I) Neutral red staining of pu.1CKO/+ and pu.1CKO/Δ839 embryos at 3 dpf. (J) Quantification of NR+ microglia in pu.1CKO/+ (n=8) and pu.1CKO/Δ839 embryos at 3 dpf (n=14). n.s.=not significant, p>0.05; ****p<0.0001.

Acknowledgments
This image is the copyrighted work of the attributed author or publisher, and ZFIN has permission only to display this image to its users. Additional permissions should be obtained from the applicable author or publisher of the image. Full text @ Elife