IMAGE

Fig. 3

ID
ZDB-IMAGE-250807-23
Source
Figures for Wang et al., 2025
Image
Figure Caption

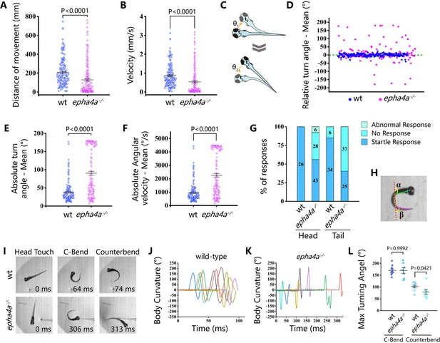
Fig. 3 Abnormal left-right swimming pattern in the absence of Epha4a. (A) Dot plots showing the swimming distance of each 8 days post-fertilization (dpf) larva at a duration of 4 min (N=54 for wild-type and N=60 for epha4a mutants). (B) Dot plots showing the swimming velocity of wild-type and mutant larvae as indicated. (C) Diagram showing the turning angle (θ) of the larvae during swimming. (D) Scatter plot showing the relative turning angle of wild-type and mutant larvae. The relative angles were calculated by the sum of turning angles during fish swimming with left (positive) or right (negative) turns. The epha4a mutants favored turning to one side of their directions compared with those of wild-type larvae. (E) Dot plots showing the average absolute turning angle of wild-type and mutant larvae as indicated. (F) Dot plots showing the average absolute angular velocity of wild-type and mutant larvae as indicated. (G) Bar graph showing the percentages of 5 dpf zebrafish larvae with different reactions after tactile stimulation. N=10 for each group; the numbers of tactile stimulations are indicated in each column. (H) Representative images of the total body curvature measurements in zebrafish larvae, with values as the sum of α and β angles shown in the figure. (I) Representative time-series images of 5 dpf wild-type and epha4a mutant zebrafish larvae after tactile stimulation to the head. Each panel represents the points of maximal body curvature for the C-bend and counterbend after the tactile startle response. (J, K) A plot of body curvature angles as measured in panel (H) during swimming in response to tactile head stimulation in 5 dpf wild-type (panel J, N=5 larvae, n=10 stimuli) and epha4a mutants (panel K, N=5 larvae, n=7 stimuli). Each colored curve represents an independent experiment showing the response of a single larva to a stimulus. The positive angle means turning right. (L) The maximum curvature angles during the first C-bend and counterbend after tactile stimulation in wild-type and epha4a mutant larvae.

Acknowledgments
This image is the copyrighted work of the attributed author or publisher, and ZFIN has permission only to display this image to its users. Additional permissions should be obtained from the applicable author or publisher of the image. Full text @ Elife