IMAGE

Fig. 2

ID
ZDB-IMAGE-250804-2
Source
Figures for Wen et al., 2025
Image
Figure Caption

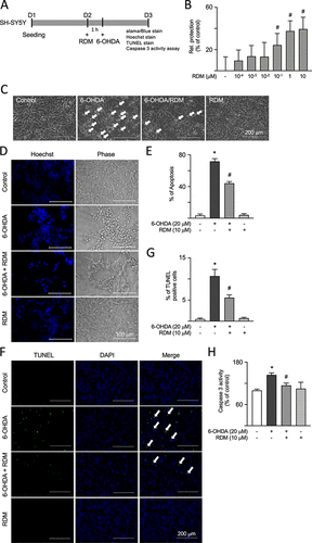
Fig. 2 Antiapoptotic effects of RDM in 6-OHDA-treated SH-SY5Y cells. (A) Experimental flowchart. On day 1, cells were plated. On day 2, cells were pretreated with RDM for 1 h and then induced with 6-OHDA for 16 h to cause neurotoxicity. After that, cell viability, cell apoptosis, and caspase 3 activity were assessed using alamarBlue stain, Hoechst and TUNEL stain, and a caspase 3 colorimetric assay kit, respectively. (B) Cell viability was measured using the alamarBlue assay to analyze the neuroprotective activity of various concentrations of RDM (10–4–10 μM). The relative neuroprotection rates (relative protection) were calculated based on cell viability, with the relative cell protection of untreated cells presented as 0%. (C) Phase-contrast images of control, 6-OHDA (20 μM), 6-OHDA (20 μM)/RDM (10 μM), and RDM (10 μM) groups. Cell morphology was observed by using a microscope. Cell death patterns such as shrinkage, floating, and deformation are indicated by white arrows. (D) Microscopic images of the effects of RDM (10 μM) on 6-OHDA-treated SH-SY5Y cells by Hoechst stainings. (E) Cell apoptosis was quantified by measuring the blue fluorescence signals from panel D, indicating condensed or fragmented nuclei. (F) The images of TUNEL staining and nuclei were counterstained with DAPI (blue). White arrows indicate cells with TUNEL fluorescence signals. (G) The TUNEL signal was quantified by measuring the green fluorescence signals from panel F. (H) Caspase 3 activity assays with RDM (10 μM) treatment. The relative caspase 3 activity of control cells is presented as 100% for normalization. *p < 0.05 compared with the control group; #p < 0.05 compared with the 6-OHDA alone group. RDM, rhodoptilometrin; 6-OHDA, 6-hydroxydopamine; TUNEL, terminal deoxynucleotidyl transferase dUTP nick end labeling; and DAPI, 4′,6-diamidino-2-phenylindole

Acknowledgments
This image is the copyrighted work of the attributed author or publisher, and ZFIN has permission only to display this image to its users. Additional permissions should be obtained from the applicable author or publisher of the image. Full text @ ACS Chem. Neurosci.