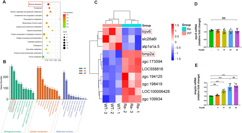
Fig. 3 The mRNA sequencing analysis suggests bmp2a as a promising candidate as a key regulator of bone formation in zebrafish treated with Ginsenoside Re. A. Significant differences in mineralization metabolic pathways revealed by KEGG pathway enrichment analysis in zebrafish treated with Ginsenoside Re. B. Differential gene GO classification analysis indicates predominance of metabolic processes among differentially expressed genes in zebrafish treated with Ginsenoside Re. C. Differential gene clustering Heat Map reveals trpv6 and bmp2a genes as potential candidates for Ginsenoside Re-mediated osteogenesis promotion in zebrafish tail fin amputation model. D. Ginsenoside Re induces downregulation of trpv6 gene expression in the zebrafish tail fin regeneration model. E. Ginsenoside Re induces upregulation of bmp2a gene expression in the zebrafish tail fin regeneration model. Statistical methods: two-tailed Student's t-test, (∗P < 0.05, ∗∗P < 0.01, ∗∗∗P < 0.001).
                
                    
                        Image
                    
                    
                
                
            
        
        
    
        
            
            
        
        
    
    
    
                
                    
                        Figure Caption
                    
                    
                
                
            
        
        
    
        
            
            
                
                    
                        Acknowledgments
                    
                    
                
                
            
        
        
    
        
            
            
                
                    
                        
This image is the copyrighted work of the attributed author or publisher, and
ZFIN has permission only to display this image to its users.
Additional permissions should be obtained from the applicable author or publisher of the image.
      Full text @ J Ginseng Res
                    
                    
                
            
        
        
    
    
     
        