IMAGE

Figure 7

ID
ZDB-IMAGE-250728-25
Source
Figures for Boi et al., 2025
Image
Figure Caption

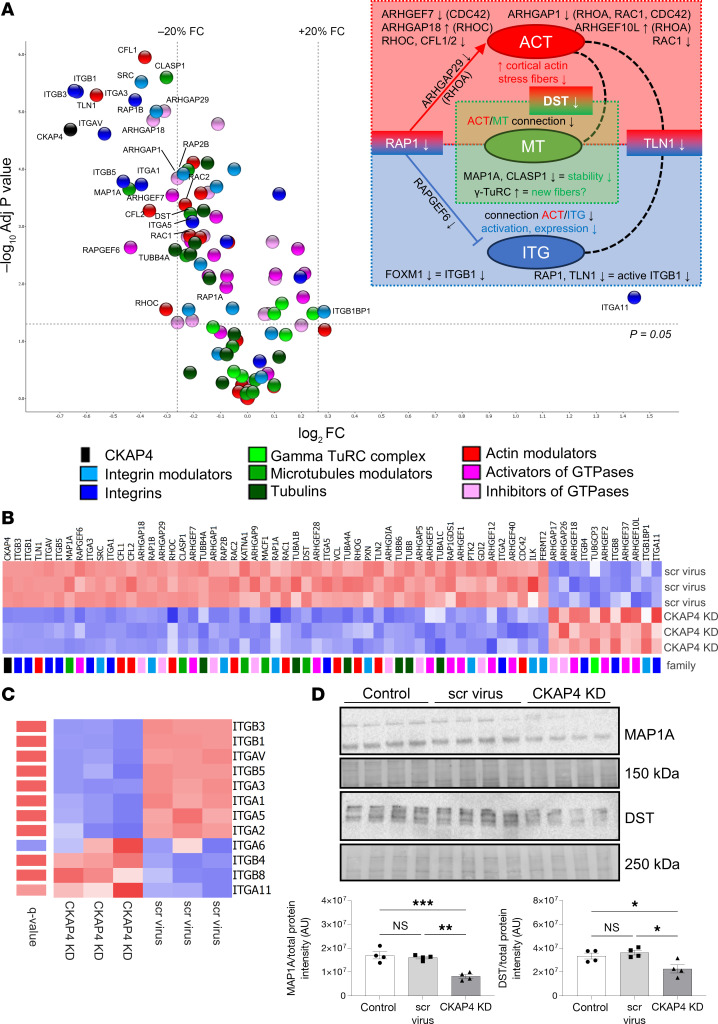
Figure 7 CKAP4 KD influences protein families related to cytoskeleton dynamics.

Volcano plot of selected proteins from the proteomic analysis of CKAP4 KD versus scr-treated HPODs. Dotted lines represent the P-adjusted threshold of 0.05 (y axis) and fold-change thresholds of ±20% (x axis). Protein variations within these lines were considered not significant and/or not regulated (A). The diagram on the upper right side illustrates the dysregulation of ACT (actins), MT (microtubules), and ITG (integrins). Key proteins have modulatory or structural functions in between these groups: RAP1 (ACT and ITG), DST (dystonin; ATC, and MT), and TLN1 (talin 1; ITG and ACT). Heatmap of selected proteins from the proteomics analysis. The color pattern legend identifies protein families in A and B. The P-adjusted filter was set at 0.05, and proteins were sorted by increasing fold-change. The color scale ranging from red to blue indicates degrees of upregulation (red) and downregulation (blue) or no regulation (white) (B). Heatmap of all the integrins detected in CKAP4 KD, scr-treated, and untreated cells (C). Protein lists are given in Table 3. Integrins are ranked by increasing fold-change (KD vs. scrambled). The q value scale ranges from blue (NS) to red (<0.05). No q value threshold was imposed. Confirmation of the expression of microtubule modulators MAP1A and DST in CKAP4 KD HPODs with Western blot (D). Total protein blots and normalized protein expression graphs are also presented. D: n = 4 per group, Tukey’s post hoc after 1-way ANOVA. *P < 0.05, **P < 0.01, ***P < 0.001. Error bars represent average ± SEM. AU, arbitrary units; CKAP4, cytoskeleton associated protein 4; KD, knockdown; scr, scrambled; ITGA6, integrin α6; MAP1A, microtubule associated protein 1A; DST, dystonin.

Acknowledgments
This image is the copyrighted work of the attributed author or publisher, and ZFIN has permission only to display this image to its users. Additional permissions should be obtained from the applicable author or publisher of the image. Full text @ JCI Insight