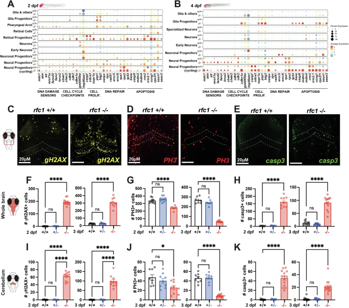
Fig. 5 RFC1 loss-of-function impairs neural progenitor proliferation and induces cell death.A, B Dot plots showing the expression of genes related to DNA damage sensing, cell cycle checkpoints, proliferation, DNA repair, and apoptosis across individual scRNA-seq clusters at 2 dpf (A) and 4 dpf (B) in rfc1+/+ and rfc1−/− brains (see Supplementary Fig. S4B, C for cluster annotations). Icons are created in BioRender. Samarut, E. (2025) https://BioRender.com/k7eukl7. C–E Immunostaining in the developing brain at 3 dpf using: C anti-γH2AX antibody (marker of DNA double-strand breaks), D anti-phospho-Histone H3 (PH3) antibody (mitotic marker), E anti-cleaved caspase-3 (casp3) antibody (apoptosis marker). Dotted lines delineate the developing cerebellum. F–H Quantification of γH2AX⁺, PH3⁺, and caspase-3⁺ cells in the whole brain of rfc1+/+, rfc1+/–, and rfc1–/– larvae at 2 and 3 dpf. F γH2AX-positive cells: 2 dpf (n = 10 rfc1+/+, 9 rfc1+/–, 11 rfc1–/–), 3 dpf (n = 10 rfc1+/+, 10 rfc1+/–, 10 rfc1–/–), N = 2. G PH3-positive cells: 2 dpf (n = 9 rfc1+/+, 11 rfc1+/–, 7 rfc1–/–), 3 dpf (n = 8 rfc1+/+, 8 rfc1+/–, 8 rfc1–/–), N = 2. H Casp3-positive cells: 2 dpf (n = 6 rfc1+/+, 10 rfc1+/–, 9 rfc1–/–), 3 dpf (n = 11 rfc1+/+, 15 rfc1+/–, 14 rfc1–/–), N = 3. (I–K) Quantification of γH2AX⁺ (I), PH3⁺ (J), and caspase-3⁺ (K) cells in the cerebellum of rfc1+/+, rfc1+/–, and rfc1–/– larvae at 2 and 3 dpf. I γH2AX-positive cells: 2 dpf (n = 10 rfc1+/+, 10 rfc1+/–, 11 rfc1–/–), 3 dpf (n = 10 rfc1+/+, 10 rfc1+/–, 10 rfc1–/–), N = 2. J PH3-positive cells cells: 2 dpf (n = 8 rfc1+/+, 9 rfc1+/–, 9 rfc1–/–), 3 dpf (n = 8 rfc1+/+, 9 rfc1+/–, 10 rfc1–/–), N = 2. K Casp3-positive cells: 2 and 3 dpf (n = 11 rfc1+/+, 15 rfc1+/–, 14 rfc1–/–), N = 3. Data in (F–K) are presented as mean ± SEM; individual dots represent biological replicates. Statistical analysis: one-way ANOVA with multiple comparisons. ns not significant (p > 0.05); * (p ≤ 0.05); ** (p ≤ 0.01); *** (p ≤ 0.001); **** (p ≤ 0.0001). Scale bars: 20 μm (A–C), 1 μm (D).
                
                    
                        Image
                    
                    
                
                
            
        
        
    
        
            
            
        
        
    
    
    
                
                    
                        Figure Caption
                    
                    
                
                
            
        
        
    
        
            
            
                
                    
                        Acknowledgments
                    
                    
                
                
            
        
        
    
        
            
            
                
                    
                        
This image is the copyrighted work of the attributed author or publisher, and
ZFIN has permission only to display this image to its users.
Additional permissions should be obtained from the applicable author or publisher of the image.
      Full text @ Nat. Commun.
                    
                    
                
            
        
        
    
    
     
        