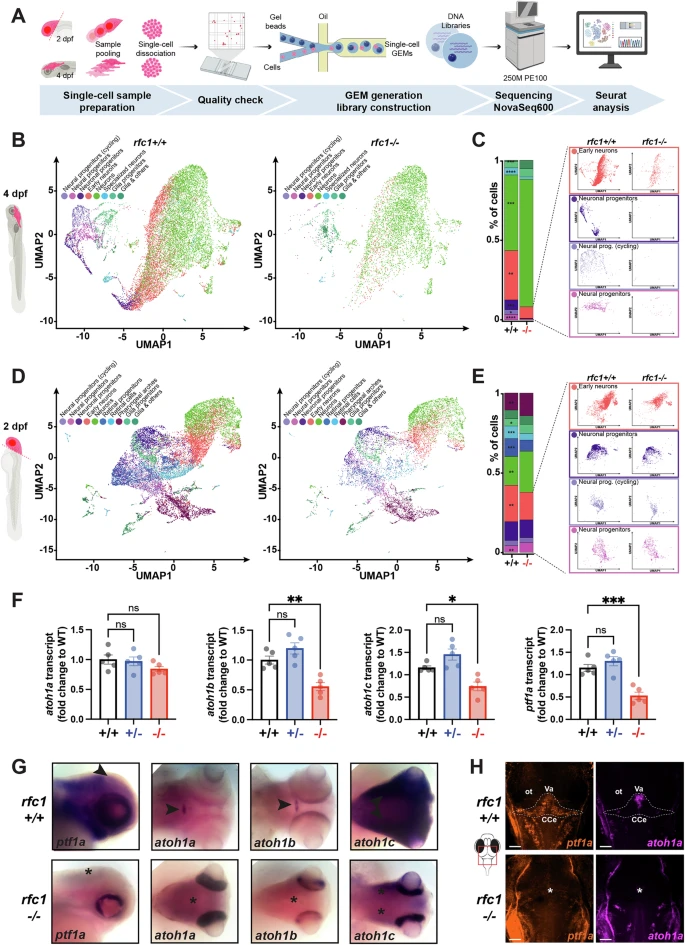
Fig. 4 RFC1 is expressed in early neural progenitors and is required for their proliferation.A Workflow for single-cell RNA sequencing (scRNA-seq). Microdissected heads (2 dpf) or brains (4 dpf) from rfc1+/+ and rfc1−/− larvae were pooled (three heads at 2 dpf or four brains at 4 dpf), dissociated, and processed for scRNA-seq using 10X Genomics technology. Created in BioRender. Samarut, E. (2025) https://BioRender.com/k7eukl7. B, D Uniform manifold approximation and projection (UMAP) plots of scRNA-seq data from 4 dpf (B) and 2 dpf (D) microdissected brains of rfc1+/+ and rfc1−/− larvae. Clusters of cells have been annotated following Seurat’s standard procedure, based on the accumulation of specific genes within top markers (see Supplementary Fig. S5B, C). C, E Proportions of cells in each identified cluster at 4 dpf (C) and 2 dpf (E), with UMAPs highlighting clusters significantly reduced in rfc1−/− brains. F RT-qPCR quantification of atoh1a, atoh1b, atoh1c, and ptf1a transcript levels in whole larvae at 3 dpf (rfc1+/+, rfc1+/–, and rfc1−/−, with n = 5 for each condition). G Whole-mount in situ hybridization for atoh1a, atoh1b, atoh1c, and ptf1a transcripts at 3 dpf in rfc1+/+ and rfc1−/− larvae. Expression in the cerebellum of wild-type larvae is indicated by arrowheads; loss of expression in mutants is marked by asterisks. H RNAscope in situ hybridization for ptf1a and atoh1a at 3 dpf in rfc1+/+ and rfc1−/− larvae. Scale bars: 50 μm. ot optic tectum, Va valvula cerebelli, CCe corpus cerebelli. Data in (F) are presented as mean ± SEM; individual dots represent biological replicates. Statistical analysis: one-way ANOVA with multiple comparisons. ns not significant (p > 0.05); * (p ≤ 0.05); ** (p ≤ 0.01); *** (p ≤ 0.001); **** (p ≤ 0.0001).
                
                    
                        Image
                    
                    
                
                
            
        
        
    
        
            
            
        
        
    
    
    
                
                    
                        Figure Caption
                    
                    
                
                
            
        
        
    
        
            
            
                
                    
                        Acknowledgments
                    
                    
                
                
            
        
        
    
        
            
            
                
                    
                        
This image is the copyrighted work of the attributed author or publisher, and
ZFIN has permission only to display this image to its users.
Additional permissions should be obtained from the applicable author or publisher of the image.
      Full text @ Nat. Commun.
                    
                    
                
            
        
        
    
    
     
        