IMAGE

Fig. 1.

ID
ZDB-IMAGE-250722-15
Source
Figures for Feng et al., 2025
Image
Figure Caption

Fig. 1.

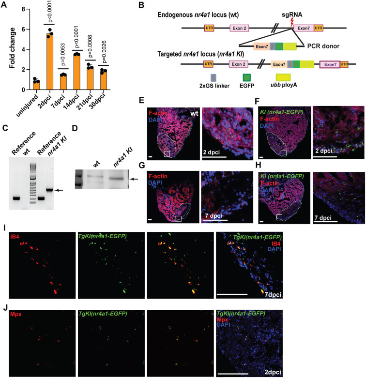
Dynamic expression of Nr4a1 after cardiac injury. (A) Expression pattern of nr4a1 at different stages post-injury. The fold change is calculated relative to the expression in uninjured wild-type (wt) hearts. (B) The schematic for generating TgKI(nr4a1:eGFP). (C) Detection of nr4a1:eGFP fusion mRNA. The 518 bp band indicates correct nr4a1:eGFP fusion cDNA. (D) Western blot analysis of TgKI(nr4a1:eGFP) to identify the fusion Nr4a1:eGPF protein (88kD). (E-H) Expression of Nr4a1, as revealed by GFP antibody staining, in 2 and 7 dpci hearts. (I) IB4 staining to localize Nr4a1 expression in macrophages within 7 dpci hearts. (J) Anti-Mpx antibody staining to localize Nr4a1 expression in neutrophils within 2 dpci hearts. P-values<0.05 were considered statistically significant (two-tailed unpaired t-test). Scale bars: 60 µm.

Acknowledgments
This image is the copyrighted work of the attributed author or publisher, and ZFIN has permission only to display this image to its users. Additional permissions should be obtained from the applicable author or publisher of the image. Full text @ Development