IMAGE

Fig. 4

ID
ZDB-IMAGE-250702-43
Source
Figures for Han et al., 2025
Image
Figure Caption

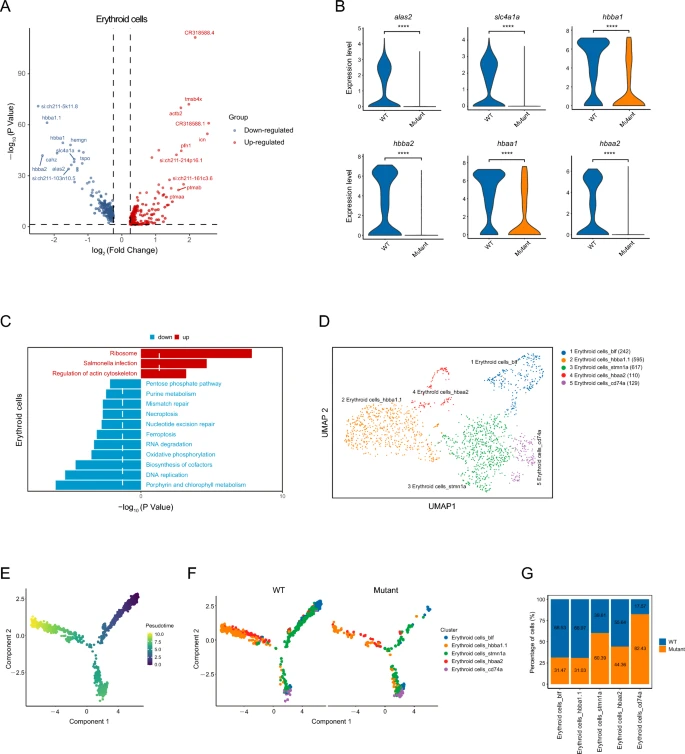
Fig. 4 Comparative analysis of erythroid cells between WT and creg1−/− fish. A Volcano diagram showing the DEGs in erythroid cells between WT and creg1−/− fish. B Violin plots showing the expression of alas2, slc4a1a, hbba1, hbba2, hbaa1, and hbaa2 in erythroid cells between WT and creg1−/− fish. C KEGG pathway enrichment analysis of DEGs in erythroid cells between WT and creg1−/− fish. D UMAP plot showing unsupervised subclustering of erythroid cells from both WT and creg1−/− kidney marrow. E, F Pseudotime trajectory analysis of erythroid cell subclusters. G Fraction of each subcluster of erythroid cells between WT and creg1−/− fish

Acknowledgments
This image is the copyrighted work of the attributed author or publisher, and ZFIN has permission only to display this image to its users. Additional permissions should be obtained from the applicable author or publisher of the image. Full text @ Cell Biosci.