IMAGE

Fig. 5

ID
ZDB-IMAGE-250602-25
Source
Figures for Tian et al., 2025
Image
Figure Caption

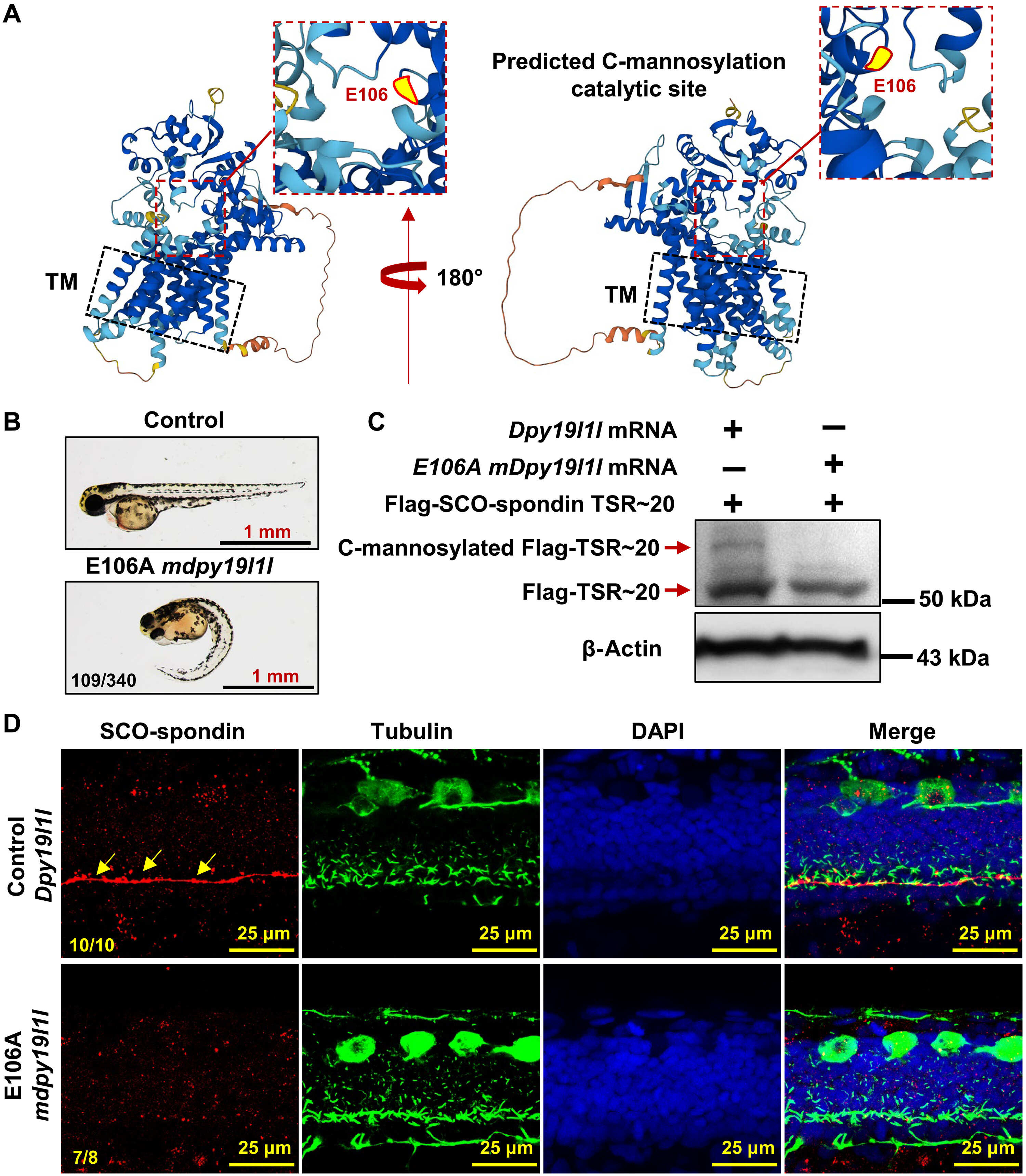
Fig. 5 DPY19L1L C-mannosylates SCO-spondin TSR motifs. (A) AlphaFold-predicted DPY19L1L structure. Red box highlights the catalytic core; yellow dot marks putative C-mannosylation site (E106). TM, transmembrane region. (B) Phenotypes of wild-type embryos injected with E106A dpy19l1l mRNA at 48 hpf. (C) Immunoblot of Flag-TSR~20 lysates from injected embryos. Anti-Flag detects Flag-TSR~20 and C-mannosylated Flag-TSR~20. (D) RF localization (red) in wild-type embryos injected with control or E106A dpy19l1l mRNA (36 hpf). Red: SCO-spondin; green: cilia; DAPI: nuclei. Yellow arrows indicate RF in controls.

Acknowledgments
This image is the copyrighted work of the attributed author or publisher, and ZFIN has permission only to display this image to its users. Additional permissions should be obtained from the applicable author or publisher of the image. Full text @ Sci Adv