IMAGE

Fig. 6

ID
ZDB-IMAGE-250521-11
Source
Figures for Xu et al., 2025
Image
Figure Caption

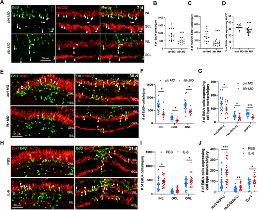
Fig. 6 IL-6 signaling promotes the regeneration of retinal neurons in injured retinas. (A) EdU and HuC/D immunofluorescence showing the early MGPC differentiation at 7 dpi in retinas electroporated with 1 mM of control MO (ctrl MO) or il6r MO. (B, C, D) Quantification of the total number of EdU+ cells per injury B, the number of EdU and HuC/D double positive cells per injury C, and the proportion of EdU+ cells expressing HuC/D per injury D in A. (E) Immunofluorescence showing the regeneration of retinal neurons at 30 dpi in retinas electroporated with 1 mM of ctrl MO or il6r MO. (F) Quantification of the number of EdU+ cells in each layer per injury at 30 dpi in E. (G) Quantification of the number of regenerated photoreceptor (ONL Gnat+/EdU+), amacrine cells (INL HuC/D+/EdU+), and RGCs (GCL HuC/D+/EdU+) per injury at 30 dpi in E. (H) Immunofluorescence showing the regeneration of retinal neurons at 21 dpi in retinas treated with PBS control or IL-6. (I) Quantification of the number of EdU+ cells in each layer per injury at 21 dpi in H. (J) Quantification of the number of regenerated photoreceptor (ONL Zpr1+/EdU+), amacrine cells (INL HuC/D+/EdU+), and RGCs (GCL HuC/D+/EdU+) per injury at 21 dpi in H. *, P < 0.05; **, P < 0.01; ***, P <0.001; GCL, ganglion cell layer; INL, inner nuclear layer; ONL, outer nuclear layer.

Acknowledgments
This image is the copyrighted work of the attributed author or publisher, and ZFIN has permission only to display this image to its users. Additional permissions should be obtained from the applicable author or publisher of the image. Full text @ Invest. Ophthalmol. Vis. Sci.