IMAGE

Fig. 5

ID
ZDB-IMAGE-250521-10
Source
Figures for Xu et al., 2025
Image
Figure Caption

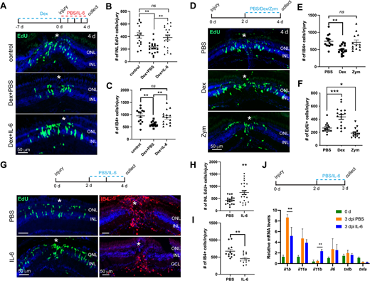
Fig. 5 IL-6 may regulate MGPC formation through phase-dependent pro-inflammatory and anti-inflammatory mechanisms. (A) The experimental timeline, and EdU immunofluorescence showing the formation of MGPCs (INL EdU+ cells) in control or Dex-treated retinas at 4 dpi that received daily PBS- or IL-6 injection. (B) Quantification of the number of INL EdU+ MGPCs per injury in A. (C) Quantification of the number of IB4+ microglia at the injury site in retinas that received the same treatment of A at 2 dpi. (D) The experimental timeline, and EdU immunofluorescence showing the formation of MGPCs at 4 dpi in the retinas that received intravitreous injection of PBS, Dex, or Zym. (E) Quantification of the number of IB4+ microglia at the injury site in the retina in D at 4 dpi. (F) Quantification of the MGPC number per injury at 4 dpi in D. (G) The experimental timeline, and immunofluorescence showing the INL EdU+ MGPCs and IB4+ microglia at 4 dpi in retinas that received intravitreous injection of PBS or zebrafish IL-6 protein (100 ng). (H, I) Quantification of the number of MGPCs and IB4+ cells per injury in G at 4 dpi. (J) The experimental timeline, and qPCR analysis of the mRNA expression of indicated cytokines at 3 dpi in retinas that received intravitreous injection of PBS or zebrafish IL-6 protein (100 ng). White *, site of the stab injury. *, P < 0.05; **, P < 0.01; ***, P <0.001; Dex, dexamethason; GCL, ganglion cell layer; INL, inner nuclear layer; ns, non-significant; ONL, outer nuclear layer; Zym, zymosan A.

Acknowledgments
This image is the copyrighted work of the attributed author or publisher, and ZFIN has permission only to display this image to its users. Additional permissions should be obtained from the applicable author or publisher of the image. Full text @ Invest. Ophthalmol. Vis. Sci.