IMAGE

Fig 7

ID
ZDB-IMAGE-250515-9
Source
Figures for Schloss et al., 2025
Image
Figure Caption

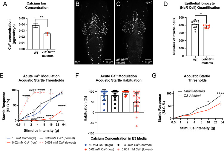
Fig 7 The corpuscles of Stannius (CS) and Ca2

+homeostasis are important regulators of behavioral thresholds.(A)cdh16 mutants have decreased whole-body Ca2+ compared to WT (n = 3 biological replicates per condition, **p = 0.0048, unpaired t test). Error bars represent SD. (B–C) Epithelial ionocytes involved in Ca2+ uptake (NaR cells) visualized via whole mount in situ HCR for trpv6 in WT (B) and cdh16p173 mutants (C). (D)cdh16 mutants (n = 11) have fewer ionocytes compared to WT (n = 15) *p = 0.0278, unpaired t test. Error bars represent SD. (E–F) Acute (four hour) exposure to media with altered Ca2+ concentration alters sensory thresholds and habituation to acoustic stimuli. (E) Larvae exposed to the lowest concentration of Ca2+ (0.001 mM Ca2+) four hours before behavior testing have increased sensitivity to acoustic stimuli (n = 18) compared to larvae exposed to normal levels of Ca2+ (0.33 mM) (n = 17); ****p < 0.0001, *p = 0.02. Larvae exposed to an intermediate-low level of Ca2+ (0.02 mM, n = 17) conversely, have reduced responses to acoustic stimuli relative to normal Ca2+ (0.33 mM) (n = 17) ***p = 0.0004, ****p < 0.0001, two-way ANOVA with Dunnett’s multiple comparison’s test. Error bars represent SEM. (F) Larvae in the lowest concentration of Ca2+ trended towards a failure to habituate to acoustic stimuli (n = 18) relative to larvae exposed to normal levels of Ca2+ (0.33 mM, n = 17) p = 0.0653, Kruskal–Wallis test with Dunn’s multiple comparisons test. Error bars represent SD. (G) Laser-ablation of the Ca2+-regulatory corpuscles of Stannius (CS) causes decreased sensitivity to acoustic stimuli (n = 20), compared to sham ablated siblings (n = 20) *p = 0.012, ****p < 0.0001, two-way ANOVA with Šídák’s multiple comparisons test. Error bars indicate SEM. The data underlying this figure can be found in S1 Data.

Acknowledgments
This image is the copyrighted work of the attributed author or publisher, and ZFIN has permission only to display this image to its users. Additional permissions should be obtained from the applicable author or publisher of the image. Full text @ PLoS Biol.