IMAGE

Fig 3

ID
ZDB-IMAGE-250515-6
Source
Figures for Schloss et al., 2025
Image
Figure Caption

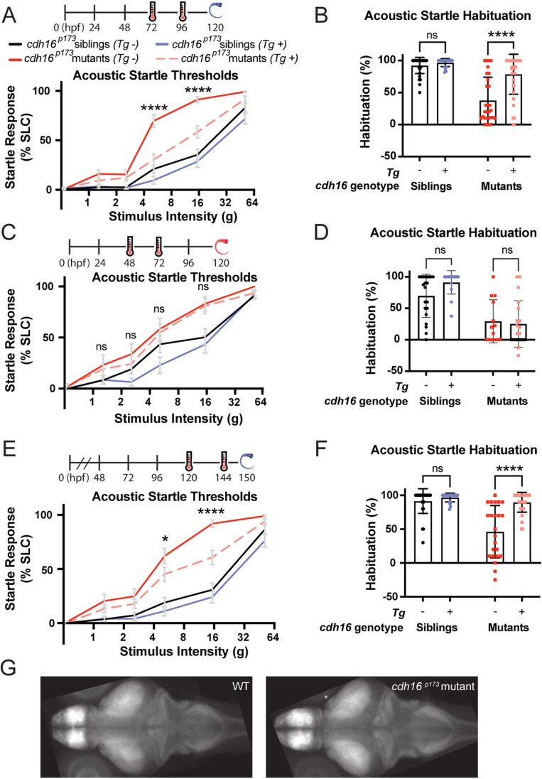
Fig 3 Ubiquitous expression of cdh16 after circuit development restores habituation and acoustic sensitivity.

(A)hsp70p:cdh16-p2a-mKate expression was induced at 72 and 96 hpf (hours post-fertilization) via heat-shock. Behavior testing and analysis performed at 120 hpf. Induction of cdh16 expression in cdh16p173 mutants (n = 38) results in significantly lower startle sensitivity compared to cdh16p173 mutants that are heat-shocked but do not carry the transgene (n = 25). ****p < 0.0001. (B) Heat-shock as in A has no effect on habituation (p = 0.7204) of siblings (n = 41 with the transgene versus n = 26 without). In contrast, heat-shock induction of cdh16 expression significantly restores habituation (p < 0.0001) in cdh16p173 mutants carrying the transgene (n = 38) in comparison to transgene negative mutants (n = 29). (C)hsp70p:cdh16-p2a-mKate expression was induced at 48 and 72 hpf via heat-shock. Behavior testing and analysis performed at 120 hpf. Acoustic startle sensitivity is not significantly restored in cdh16p173 mutants carrying the heat-shock transgene (n = 19) when compared to mutants with no transgene (n = 13). These data are consistent with a requirement for maintenance of cdh16 expression during behavior (p > 0.7 for all stimulus intensities). (D) Heat-shock as in C has no effect on habituation (p = 0.1073) in siblings expressing the transgene (n = 15) in relation to siblings not expressing the transgene (n = 21). Similarly, the difference in acoustic startle habituation in transgene-expressing mutants (n = 19) and mutants not expressing the transgene (n = 13) is not significant (p = 0.9199). (E)hsp70p:cdh16-p2a-mKate expression was induced at 120 and 144 hpf (after the acoustic startle circuit is functional) via heat-shock. Behavior testing and analysis performed at 150 hpf. Hypersensitivity is rescued in cdh16p173 mutants (n = 27) carrying the transgene as compared to mutants lacking the transgene (n = 20). (*p = 0.0380, ****p < 0.0001). (F) Heat-shock as in E has no effect on acoustic startle habituation (p = 0.6607) in siblings carrying the transgene (n = 21) compared to siblings lacking the transgene (n = 28). Conversely, cdh16 expression restores habituation to acoustic stimuli (p < 0.0001) in mutants carrying the transgene (n = 31) as compared to mutants without the transgene (n = 23). For A, C, and E, error bars indicate SEM. For B, D, and F, error bars indicate SD. (G) Representative whole-brain stacks for WT (n = 16) (left) and cdh16p173 mutants (n = 13) (right), showing a lack of brain volume changes at 6 dpf. The data underlying this figure can be found in S1 Data.

Acknowledgments
This image is the copyrighted work of the attributed author or publisher, and ZFIN has permission only to display this image to its users. Additional permissions should be obtained from the applicable author or publisher of the image. Full text @ PLoS Biol.