IMAGE

Fig. 5

ID
ZDB-IMAGE-250512-81
Source
Figures for Li et al., 2025
Image
Figure Caption

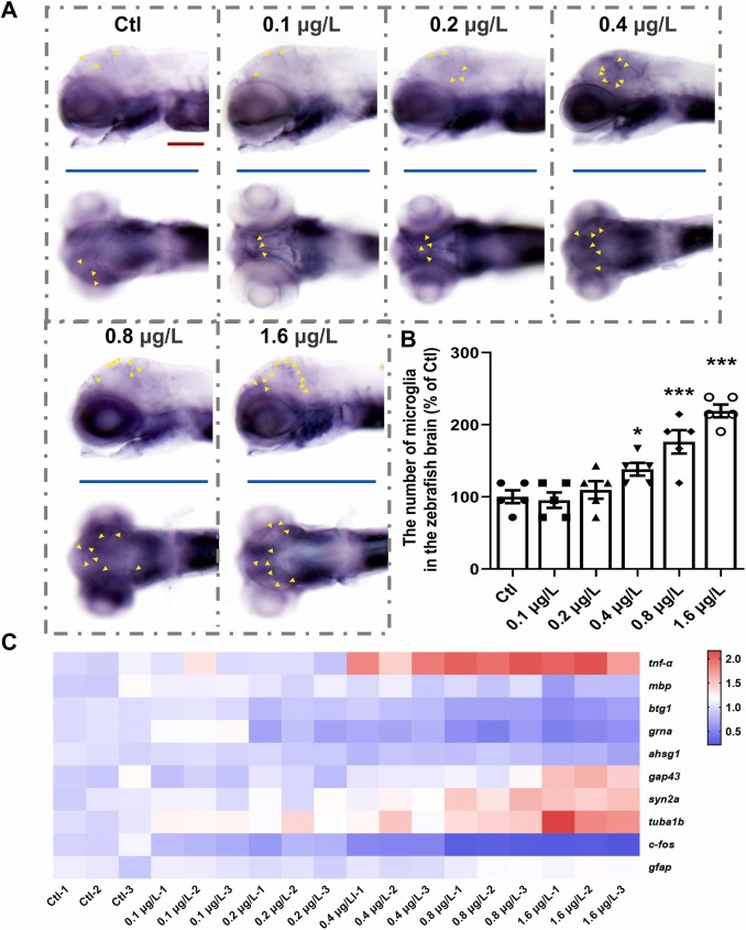
Fig. 5 UV-531 induces microglia activation and altered transcription levels of MS-related genes in zebrafish. (A) Expression of the microglia-associated gene apoeb in zebrafish at 6 dpf exposed to environmentally relevant concentrations. Yellow triangles represent microglia. The tests were repeated 3 times and n = 15 in each group. Scale bar, 100 µm. (B) Statistical analysis of the number of microglia in the zebrafish brain (% of Ctl) in each group. n = 15 (C) Heatmap of transcription levels of tnf-α, mbp, btg1, grna, ahsg1, gap43, syn2a, tuba1b, c-fos, and gfap. Red represents increased expression levels, blue represents decreased expression levels and white represents the baseline value. The tests were repeated 3 times and n = 30 in each group. *p < 0.05, * *p < 0.01, * **p < 0.001 vs. Ctl.

Acknowledgments
This image is the copyrighted work of the attributed author or publisher, and ZFIN has permission only to display this image to its users. Additional permissions should be obtained from the applicable author or publisher of the image. Full text @ Ecotoxicol. Environ. Saf.