IMAGE

Fig. 4

ID
ZDB-IMAGE-250512-80
Source
Figures for Li et al., 2025
Image
Figure Caption

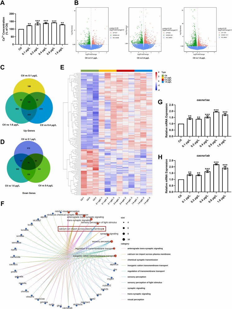
Fig. 4 Effects of UV-531 on calcium homeostasis, gene expression profiling, and expression of Ca2+ transport-related gene in zebrafish. (A) Ca2+ concentrations in zebrafish. The tests were repeated 3 times and n = 60 in each group. (B) Volcano plots of the significantly up- regulated and down-regulated DEGs. (C-D) Analysis of DEGs exposed to UV-531 showed that 121 DEGs were up-regulated and 78 DEGs were down-regulated. (E) Heatmap of DEGs including upregulated genes (red) and downregulated genes (blue) in groups Ctl and UV-531 at 0.1, 0.4 and 1.6 μg/L. Values represented in red and blue are based on FPKM values calculated by zero-mean normalization. (F) GO enrichment analysis of DEGs. (G-H) The expression of Ca2+ transport-related genes were detected by real-time qPCR. Transcription levels of calcium channel, voltage-dependent, P/Q type, alpha 1 A subunit, a (cacna1aa) and calcium channel, voltage-dependent, P/Q type, alpha 1 A subunit, b (cacna1ab). The tests were repeated 3 times and n = 30 in each group. * *p < 0.01, * **p < 0.001 vs. Ctl.

Acknowledgments
This image is the copyrighted work of the attributed author or publisher, and ZFIN has permission only to display this image to its users. Additional permissions should be obtained from the applicable author or publisher of the image. Full text @ Ecotoxicol. Environ. Saf.