IMAGE

Fig. 3

ID
ZDB-IMAGE-250410-9
Source
Figures for Ramkumar et al., 2025
Image
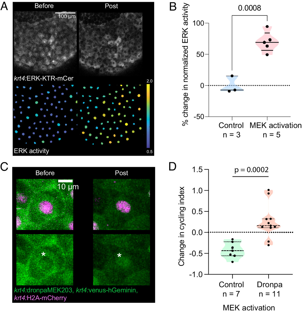
Figure Caption

Fig. 3 Optogenetic induction of ERK activity is sufficient to induce S-phase entry in a small fraction of periderm cells during rapid expansion. (A) Stills from representative embryos expressing Dronpa-MEK203 and ERK-KTR-mCerulean, showing localization of the ERK sensor and corresponding ERK activities. Before MEK activation, the sensor shows nuclear localization, i.e., low ERK activity as embryos are in EGFR inhibitor. However, upon MEK activation (Dronpa photoconversion), the sensor dramatically translocates to the cytoplasm, indicating high ERK activity. (Scale bar, 100 µm.) (B) Quantification of change in normalized ERK activity upon MEK activation or no activation shows 69.88% increase in normalized ERK activity upon MEK activation, n = 5 embryos. Upon no activation, the change in normalized ERK activity was −0.27 %, n = 3 embryos. Unpaired t test, P = 0.0008. (C) Stills from timelapse of representative periderm cells expressing krt4:Venus-hGeminin, krt4:Dronpa-MEK203, and krt4:H2A-mCherry before and post MEK activation. Geminin expressed in the nucleus becomes active as the cytoplasmic Dronpa fluorescence diminishes, i.e., MEK is activated using optogenetics. * indicates cell activating geminin expression in the nucleus. (Scale bar, 10 µm.) (D) Quantification of change in the cycling index. Control embryos, with ~300 cells per field of view, show a 42% reduction in the cycling index during the 6 h of photoconversion. In contrast, Dronpa-expressing embryos (MEK activation) show a 25% increase in the cycling index during the same time frame. Control average = −0.4255, n = 7 embryos, Dronpa average = 0.2564, n = 11 embryos. Welch’s t test P = 0.0002.

Acknowledgments
This image is the copyrighted work of the attributed author or publisher, and ZFIN has permission only to display this image to its users. Additional permissions should be obtained from the applicable author or publisher of the image. Full text @ Proc. Natl. Acad. Sci. USA