IMAGE

Fig. 4

ID
ZDB-IMAGE-250407-30
Source
Figures for Li et al., 2024
Image
Figure Caption

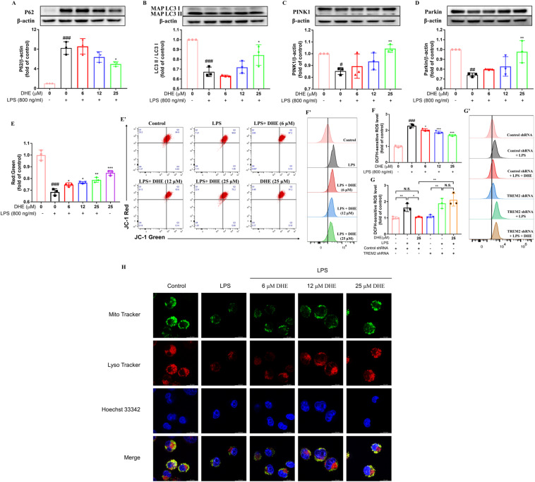
Fig. 4 DHE promoted mitophagy and attenuated LPS-induced mitochondrial dysfunction in LPS-treated BV2 cells. Cells were pretreated with DHE for 1 ​h and then exposed to LPS for another 24 ​h. (A–D) Protein levels of P62 (A), LC3 (B), PINK1 (C), and Parkin (D) were measured by Western blot analysis. (E, E′) Mitochondrial membrane potential (MMP) was evaluated by flow cytometry after staining cells with JC-1. (F, F′) Intracellular reactive oxygen species (ROS) production was quantified by flow cytometry using DCFH-DA staining in BV2 cells. (G, G′) Following transfection of cells with TREM2 shRNA, intracellular ROS production in BV2 cells treated with DHE or LPS was assessed by flow cytometry (∗p ​< ​0.05 and ∗∗p ​< ​0.01 by the one-way ANOVA). (H) Representative colocalization images after LysoTracker staining for lysosomes and MitoTracker staining for mitochondria in BV2 cells treated with DHE (6, 12, 25 ​μM) and/or LPS. Data are presented as the mean ​± ​SD analyzed by one-way ANOVA. ∗p ​< ​0.05, ∗∗p ​< ​0.01, and ∗∗∗p ​< ​0.001 vs. the LPS-treated group, #p ​< ​0.05, ##p ​< ​0.01, and ###p ​< ​0.001 vs. the control group; N.S. ​= ​not significant; n ​= ​3.

Acknowledgments
This image is the copyrighted work of the attributed author or publisher, and ZFIN has permission only to display this image to its users. Additional permissions should be obtained from the applicable author or publisher of the image. Full text @ Neurotherapeutics