IMAGE

Figure 6

ID
ZDB-IMAGE-241115-116
Source
Figures for Zhao et al., 2024
Image
Figure Caption

Figure 6

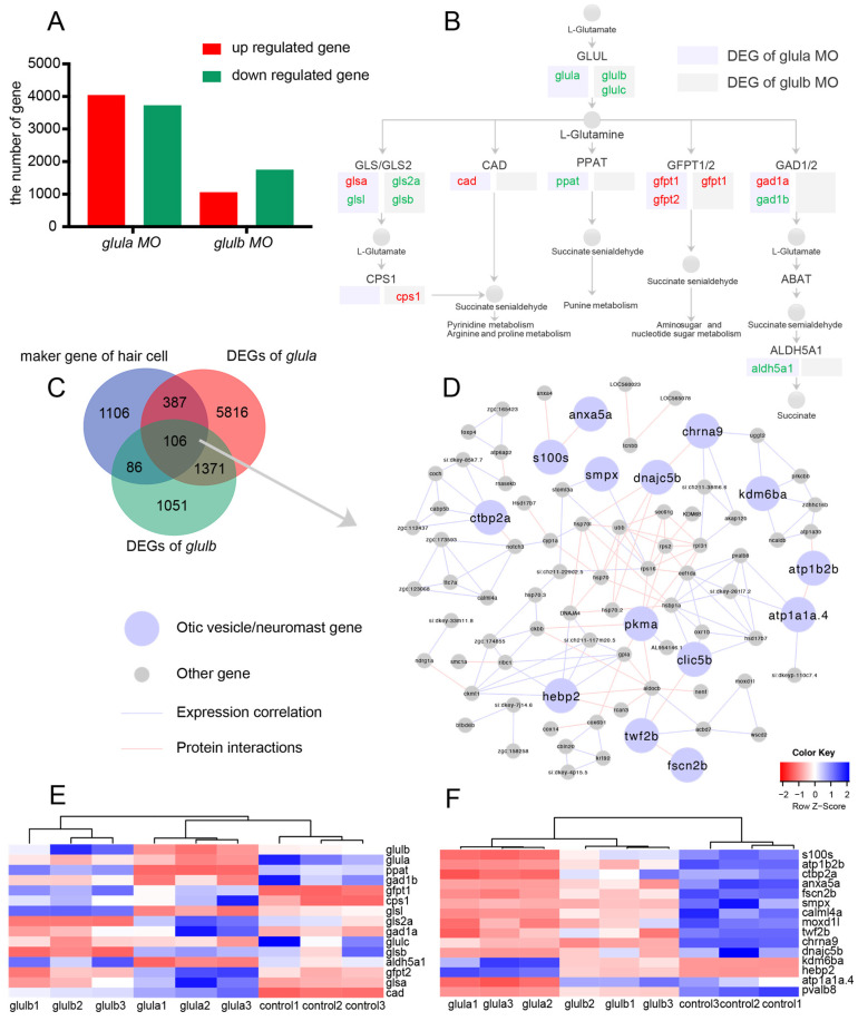
Transcriptomic analysis of zebrafish with glula knockdown and glulb knockdown. (A) Differentially expressed genes (DEGs) in the transcriptome of glula knockdown zebrafish and glulb knockdown zebrafish were identified. (B) DEGs in the glutamine pathway were observed in the transcriptomes of glula knockdown and glulb knockdown zebrafish. (C) The overlap of DEGs in glula transcriptomes, glulb transcriptomes, and the hair cell marker genes was identified through single-cell sequencing. (D) In the gene interaction network of overlap DEGs, pink nodes represent gene expression in the neuromasts, purple nodes indicate gene expression in the otic vesicles, gray nodes denote other genes, purple edges signify gene expression correlation, and pink edges indicate protein interactions. (E) Heatmaps illustrating DEGs in the glul pathway. (F) Heatmaps of DEGs in neuromasts and otic vesicles within the gene–gene interaction network.

Acknowledgments
This image is the copyrighted work of the attributed author or publisher, and ZFIN has permission only to display this image to its users. Additional permissions should be obtained from the applicable author or publisher of the image. Full text @ Int. J. Mol. Sci.