IMAGE

Fig. 3

ID
ZDB-IMAGE-241111-41
Source
Figures for Zhu et al., 2024
Image
Figure Caption

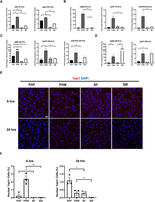
Fig. 3 Earlier initiation of liver regeneration in male zebrafish is associated with earlier Yap1 activation in male livers following PH. (A) Expression of yap1 in zebrafish livers of both sexes at 6 h and 24 h post-PH as determined by RT-qPCR (n=3). (B,C) Expression of ctgfa, cyr61 and ankrd1b in zebrafish livers of both sexes at 6 h (B) and 24 h (C) post-PH as determined by real-time quantitative PCR (RT-qPCR) (n=4 for ankrd1b at 6 h, n=3 for the remaining groups). (D) Expression of ctgfa and cyr61 in zebrafish livers of both sexes at 48 h post-PH as determined by RT-qPCR (n=3). (E) IF staining of Yap1 in the zebrafish liver of both sexes at 6 h and 24 h post-PH. (F) Quantification of Yap1-positive liver cells based on E. Each symbol represents one zebrafish. Scale bars: 10 μm. ns, not significant (P>0.05); *P≤0.05, **P≤0.01, ***P≤0.001 (two-tailed unpaired Student's t-test).

Acknowledgments
This image is the copyrighted work of the attributed author or publisher, and ZFIN has permission only to display this image to its users. Additional permissions should be obtained from the applicable author or publisher of the image. Full text @ Dis. Model. Mech.