IMAGE

FIGURE 3

ID
ZDB-IMAGE-241017-106
Source
Figures for Lee et al., 2024
Image
Figure Caption

FIGURE 3

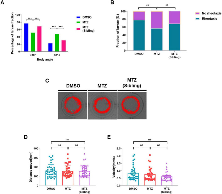
Depletion of insulin production results in defective rheotaxis behavior, but not locomotor behavior, in ins:epNTR-mCherry zebrafish. (A) Quantification of the distribution of the Ins:epNTR-mCherry larvae performing rheotactic angles following treatment with DMSO and MTZ, and siblings treated with MTZ at 9 dpf, ***p = 0.0004, Chi-squared test (n = 15 larvae per group). (B) Quantification of the percentage of the transgenic larvae showing rheotactic behavior following treatment with DMSO and MTZ, and siblings with MTZ at 9 dpf, **p = 0.0064, Chi-squared test (n = 15 larvae per group). (C) Tracking visualization of the transgenic larvae performing free locomotion in light state at 9 dpf. (D,E) Quantification of the distance moved (mm) (D) and velocity (mm/s) (E) from the transgenic larvae performing free locomotion under light conditions following treatment with DMSO and MTZ, and sibling with MTZ at 9 dpf (n = 32 larvae per group).

Acknowledgments
This image is the copyrighted work of the attributed author or publisher, and ZFIN has permission only to display this image to its users. Additional permissions should be obtained from the applicable author or publisher of the image. Full text @ Front. Cell. Neurosci.