IMAGE

FIGURE 2

ID
ZDB-IMAGE-241017-105
Source
Figures for Lee et al., 2024
Image
Figure Caption

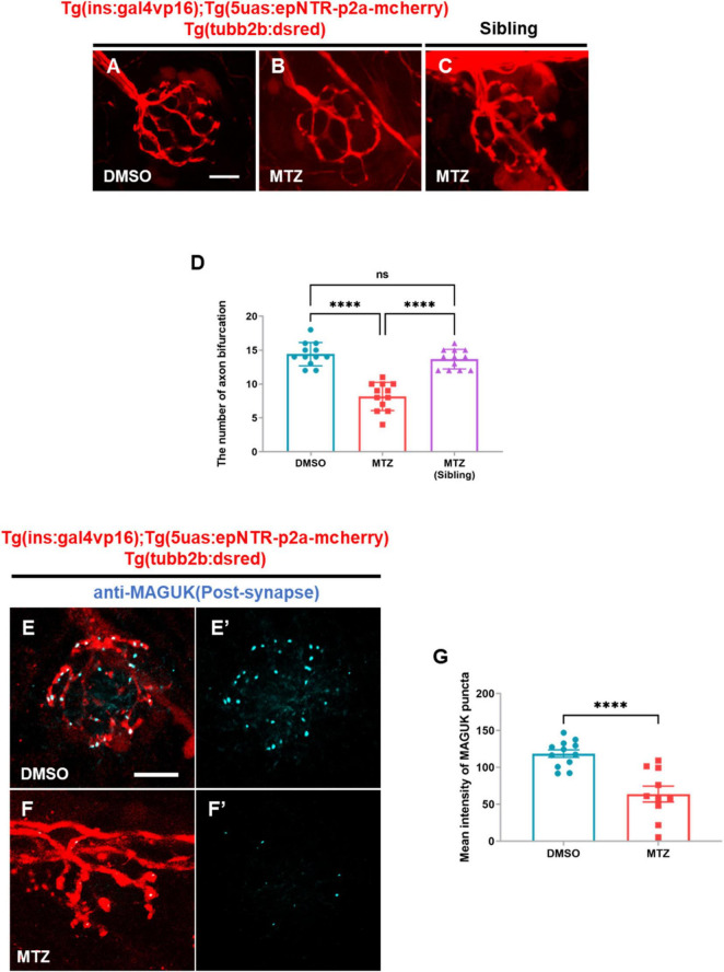
FIGURE 2

Depletion of insulin production caused peripheral neuropathy in the peripheral lateral line nerve of ins:epNTR-mCherry zebrafish. (A–C)In-vivo fluorescence images showing sensory nerve endings in Ins:epNTR-mCherry expressing Tg (tubb2b:dsred) larvae treated with DMSO (A) and MTZ (B) at 9 dpf. In-vivo fluorescence images showing sensory nerve endings in Tg (tubb2b:dsred) siblings treated with MTZ (C) at 9 dpf. (D) Quantification of the number of axon bifurcation from panel (A–C), ****p < 0.0001, one-way ANOVA (n = 12 larvae per group). (E–F’) Fluorescence images showing sensory nerve endings with postsynaptic MAGUK+ puncta in Ins:epNTR-mCherry expressing Tg (tubb2b:dsred) larvae treated with DMSO (E,E’) and MTZ (F,F’) at 9 dpf. (G) Quantification of fluorescence intensity of MAGUK+ puncta in the transgenic larvae presented in panels (E’) and (F’), ****p < 0.0001, t-test (n = 12 in DMSO group and n = 10 in MTZ group). Scale bar, 10 μm in (A) and (E).

Acknowledgments
This image is the copyrighted work of the attributed author or publisher, and ZFIN has permission only to display this image to its users. Additional permissions should be obtained from the applicable author or publisher of the image. Full text @ Front. Cell. Neurosci.