IMAGE

Fig. S1

ID
ZDB-IMAGE-241016-53
Source
Figures for Lascaux et al., 2024
Image
Figure Caption

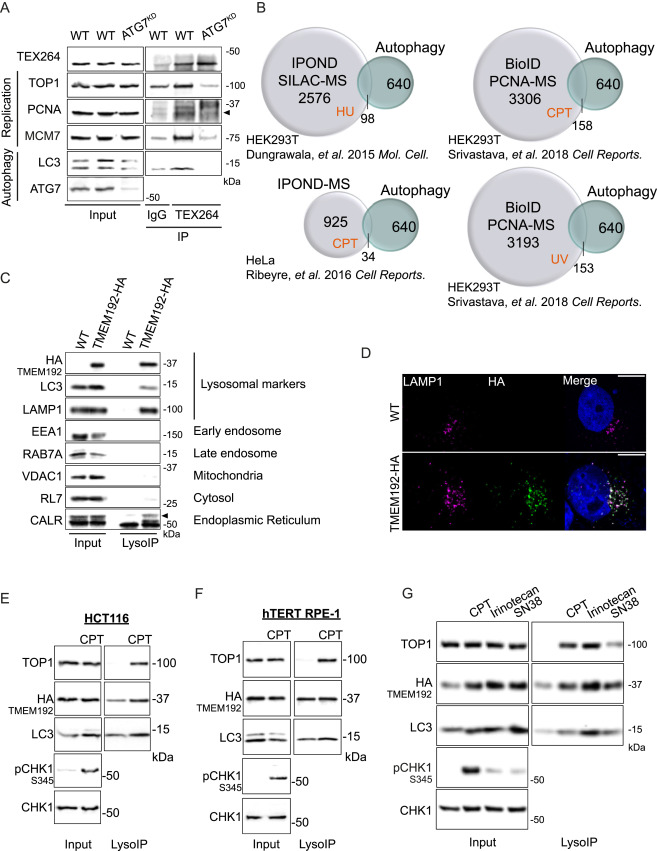
Fig. S1 Autophagy recruitment at stalled replication forks promotes TOP1cc degradation, related to Figure 1 and Table S1 (A) Co-immunoprecipitation of endogenous TEX264 in WT cells or in the context of ATG7 depletion (n = 2). Unspecific immunoglobulin G (IgG) was used instead of TEX264 antibody as a control. (B) Overlap of the protein set identified by immunoprecipitation of replication forks interactome by MS64,65,66 and known autophagy-related proteins from the human UniProt-Swissprot database, the Gene Ontology (GO) database, and the Kyoto Encyclopedia of Genes and Genomes (KEGG) database. Replisomes were identified by iPOND, or Bio-ID of PCNA, in different cell lines after treatment with different replication stress inducers. HU, hydroxyurea; UV, ultraviolet. (C) LysoIP was performed in HeLa WT or cells modified for LysoIP experiments by expression of the resident lysosomal tagged protein TMEM192-HA (n = 3). The LysoIP cell line allows the specific pull-down of lysosome vesicles without contamination from other cellular organelles. (D) Immunofluorescence of HeLa WT cells and TMEM192-HA cells used for LysoIP, using anti-HA antibody and anti-LAMP1 marker of the late endosome and lysosome vesicles (n = 3). Scale bar, 10 μm. (E) LysoIP performed after 6 h of treatment with 50 nM CPT in S-phase-synchronized HCT116 cells (n = 3). All conditions were treated with 50 nM BAF. (F) LysoIP performed after 6 h of treatment with 50 nM CPT in S-phase-synchronized cells in hTERT RPE-1 (n = 3). All conditions were treated with 50 nM BAF. (G) LysoIP performed in HeLa released from a single thymidine block into the S-phase and treated for 3 h with 50 nM CPT, 5 μM irinotecan, or 50 nM SN38 (n = 3). All conditions are treated with 50 nM BAF.

Acknowledgments
This image is the copyrighted work of the attributed author or publisher, and ZFIN has permission only to display this image to its users. Additional permissions should be obtained from the applicable author or publisher of the image.

Reprinted from Cell, 187(20), Lascaux, P., Hoslett, G., Tribble, S., Trugenberger, C., Antičević, I., Otten, C., Torrecilla, I., Koukouravas, S., Zhao, Y., Yang, H., Aljarbou, F., Ruggiano, A., Song, W., Peron, C., Deangeli, G., Domingo, E., Bancroft, J., Carrique, L., Johnson, E., Vendrell, I., Fischer, R., Ng, A.W.T., Ngeow, J., D'Angiolella, V., Raimundo, N., Maughan, T., Popović, M., Milošević, I., Ramadan, K., TEX264 drives selective autophagy of DNA lesions to promote DNA repair and cell survival, 5698-5718.e26, Copyright (2024) with permission from Elsevier. Full text @ Cell