IMAGE

Fig. 4

ID
ZDB-IMAGE-240829-56
Source
Figures for Yu et al., 2024
Image
Figure Caption

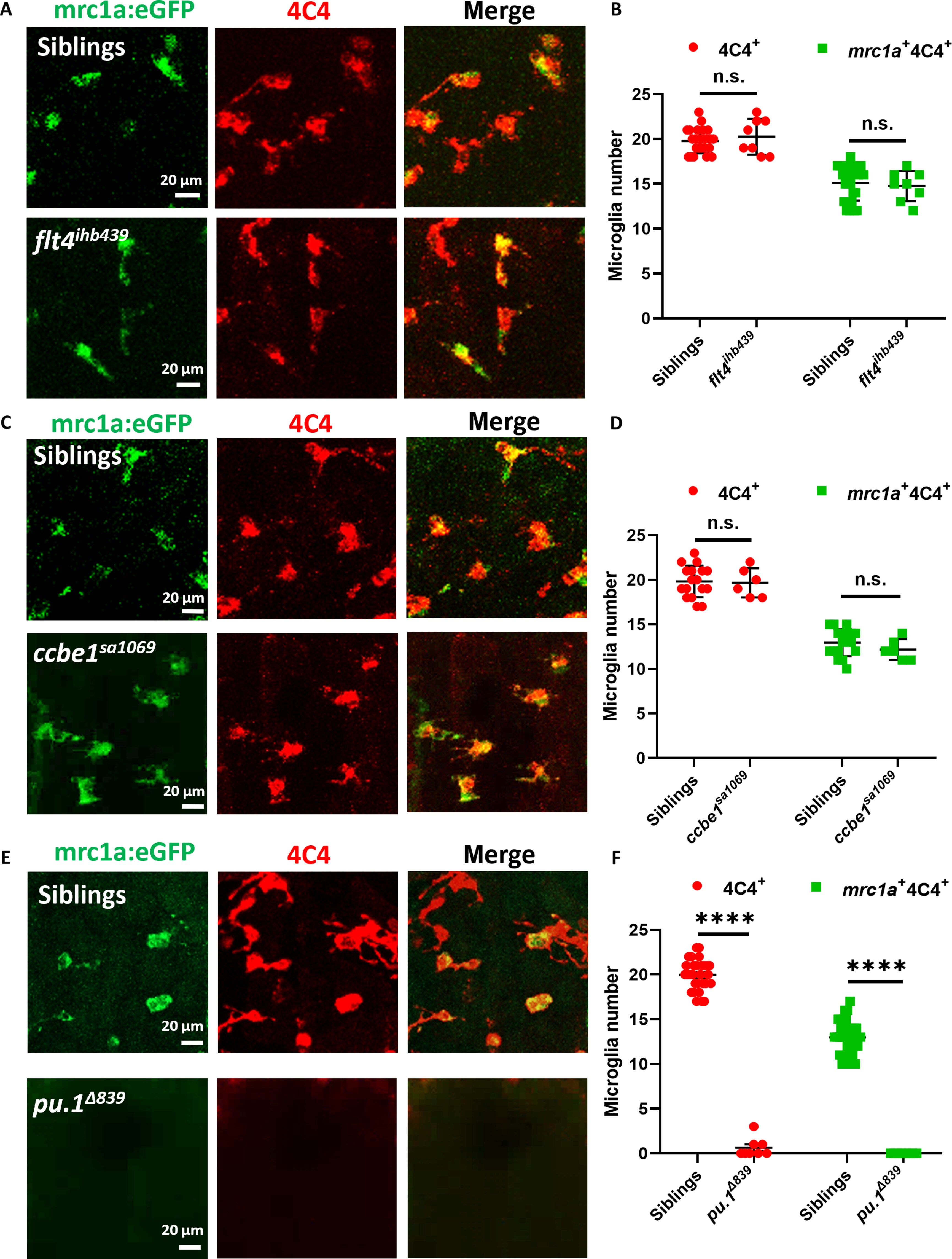
Fig. 4 Microglia development was severely impaired in pu.1Δ839 mutants but remained normal in flt4ihb439 and ccbe1sa1069 mutants. (A) Representative images of 4C4+ or mrc1a+4C4+ microglia in the brain of 5-dpf siblings and flt4ihb439 mutants. (B) Quantification of 4C4+ and mrc1a+4C4+ microglia in the brain of 5-dpf siblings (n = 23) and flt4ihb439 mutants (n = 8). Error bars represent ± SEM. Not significant (n.s.), P > 0.05. (C) Representative images of 4C4+ or mrc1a+4C4+ microglia in the brain of 5-dpf siblings and ccbe1sa1069 mutants. (D) Quantification of 4C4+ and mrc1a+4C4+ microglia in the brain of 5-dpf siblings (n = 17) and ccbe1sa1069 mutants (n = 6). Error bars represent ± SEM. n.s., P > 0.05. (E) Representative images of 4C4+ or mrc1a+4C4+ microglia in the brain of 5-dpf siblings and pu.1Δ839 mutants. (F) Quantification of 4C4+ and mrc1a+4C4+ microglia in the brain of 5-dpf siblings (n = 29) and pu.1Δ839 mutants (n = 8). Error bars represent ± SEM. ****P < 0.0001.

Acknowledgments
This image is the copyrighted work of the attributed author or publisher, and ZFIN has permission only to display this image to its users. Additional permissions should be obtained from the applicable author or publisher of the image. Full text @ Sci Adv