IMAGE

Fig. 6

ID
ZDB-IMAGE-240816-37
Source
Figures for Saraswathy et al., 2024
Image
Figure Caption

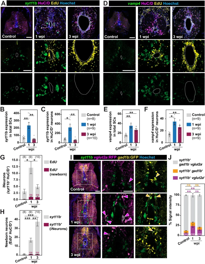
Fig. 6 in vivo mapping of iNeurons in zebrafish spinal tissues. A syt11b HCR in situ hybridization and staining for HuC/D, EdU and Hoechst. SC cross sections from wild-type zebrafish subjected to SC transections and daily EdU injections are shown. Control SCs received daily EdU injections for 7 days before collection. Dotted lines delineate central canal edges. B, C syt11b integrated density was calculated in whole SC sections (ANOVA p: 0.0007) and in HuC/D+ neurons (ANOVA p: 0.0009). D vamp4 HCR in situ hybridization and staining for HuC/D, EdU and Hoechst were performed as described in (A). E, F vamp4 integrated density was calculated in whole SC sections (ANOVA p-value: 0.0012) and in HuC/D+ neurons (ANOVA p: 0.0043). G Numbers of iNeurons and proportions of EdU+ iNeurons at 0, 1 and 3 wpi. Statistical analysis was performed for iNeuron numbers (gray) (ANOVA p: 0.0040) and the proportions of EdU+ iNeurons (maroon) (ANOVA p: 0.1403). H Numbers of newborn neurons and proportions of syt11b+ iNeurons at 0, 1 and 3 wpi. Statistical analysis was performed for newborn neurons numbers (gray) (ANOVA p < 0.0001) and the proportions of syt11b+ iNeurons (maroon) (ANOVA p: 0.1403). I syt11b HCR in situ hybridization in Tg(vglut2a:RFP; gad1b:GFP) zebrafish at 0, 1 and 3 wpi. Violet and yellow arrowheads indicate vglut2a+ syt11b+ neurons and gad1b+ syt11b+ neurons, respectively. J Quantification of syt11b transcripts in vglut2a+ and gad1b+ neurons (ANOVA p < 0.0001). For all quantifications, SC cross sections 450 µm rostral to the lesion were analyzed. Data points in all bar charts indicate individual animals and sample sizes are indicated in parentheses. Brown-Forsythe and Welch ANOVA were performed in (B, C, E, F, G and H) with Dunnett’s T3 multiple comparisons performed across different time points with 95% CI. Two-way ANOVA was performed in (J) with Tukey’s multiple comparisons with 95 % CI. All statistical tests are two-sided. In all bar charts, data are presented as mean values +/- SEM. ns; p > 0.05, *p ≤ 0.05, **p ≤ 0.01, ***p ≤ 0.001. Scale bars, 50 µm. Source data are provided as a Source Data file.

Acknowledgments
This image is the copyrighted work of the attributed author or publisher, and ZFIN has permission only to display this image to its users. Additional permissions should be obtained from the applicable author or publisher of the image. Full text @ Nat. Commun.