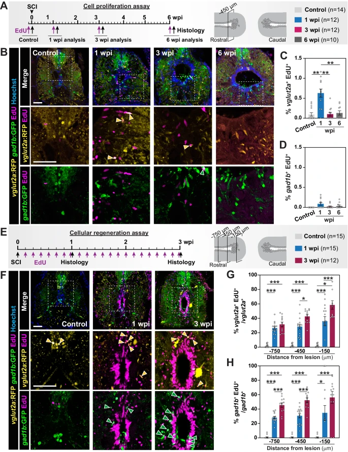
Fig. 4 Regeneration of excitatory and inhibitory neurons after spinal cord injury. A Experimental timeline to assess cell proliferation. SC cross-sections 450 µm rostral to the lesion were used for quantification. B Staining for RFP, GFP, EdU and Hoechst in Tg(vglut2a:RFP; gad1b:GFP) zebrafish at 0, 1, 3 and 6 wpi. Insets marked by dotted lines represent dual channels for RFP and EdU or for GFP and EdU. Yellow arrowheads indicate vglut2a+ EdU+ neurons. Green arrowheads indicate gad1b+ EdU+ neurons. C, D Quantification of vglut2a+ EdU+ neurons (ANOVA p < 0.0001) and gad1b+ EdU+ neurons (ANOVA p: 0.0449) at 0, 1, 3 and 6 wpi. Percent cells were normalized to the total number of nuclei in SC sections. E Experimental timeline to assess the cumulative profiles of regenerating neurons at 1 and 3 wpi. Tissue sections 150, 450 and 750 μm rostral to the lesion were analyzed. F Staining for RFP, GFP, EdU and Hoechst in Tg(vglut2a:RFP; gad1b:GFP) zebrafish at 0, 1 and 3 wpi. Insets marked by dotted lines represent dual channels for RFP and EdU or for GFP and EdU. Yellow arrowheads indicate vglut2a+ EdU+ neurons. Green arrowheads indicate gad1b+ EdU+ neurons. G, H Quantification of regenerating glutamatergic neurons (vglut2a+ EdU+) (ANOVA p < 0.0001) and regenerating GABAergic neurons (gad1b+ EdU+) (ANOVA p < 0.0001). For each section, percent cells were normalized to the number of vglut2a+ neurons in (G) and to gad1b+ neurons in (H). Data points in all bar charts indicate individual animals and sample sizes are indicated in parentheses. Brown-Forsythe and Welch ANOVA were performed in (C, D) with Dunnett’s T3 multiple comparisons performed across time points with 95% CI. Two-way ANOVA was performed in (G, H) with Tukey’s multiple comparisons with 95% CI. In all bar charts, data are presented as mean values +/- SEM. All statistical tests are two-sided. *p ≤ 0.05, **p ≤ 0.01, ***p ≤ 0.001. Scale bars, 50 µm. Source data are provided as a Source Data file.
                
                    
                        Image
                    
                    
                
                
            
        
        
    
        
            
            
        
        
    
    
    
                
                    
                        Figure Caption
                    
                    
                
                
            
        
        
    
        
            
            
                
                    
                        Acknowledgments
                    
                    
                
                
            
        
        
    
        
            
            
                
                    
                        
This image is the copyrighted work of the attributed author or publisher, and
ZFIN has permission only to display this image to its users.
Additional permissions should be obtained from the applicable author or publisher of the image.
      Full text @ Nat. Commun.