IMAGE

Fig. 2

ID
ZDB-IMAGE-240409-21
Source
Figures for Nguyen et al., 2024
Image
Figure Caption

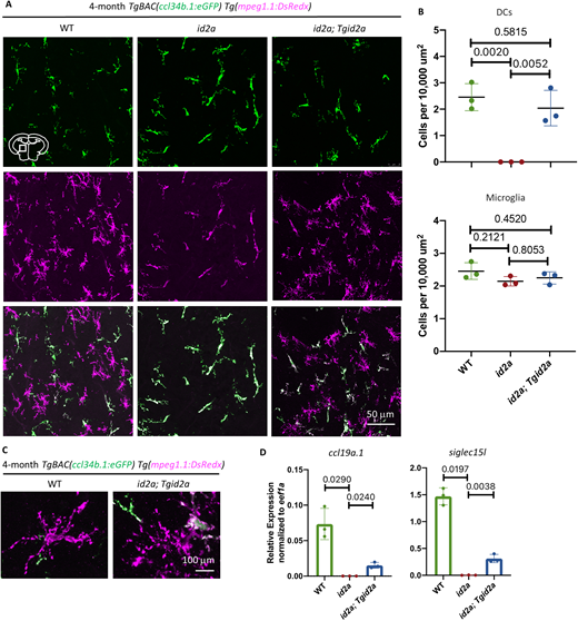
Fig. 2 id2a is cell-autonomously required for the development of brain-associated DCs. (A,B) Representative images (A) and quantification (B) of the ccl34b.1−mpeg1.1+ cells (upper panel) and ccl34b.1+mpeg1.1+ (lower panel) cells in the transverse midbrain sections of 4-month-old TgBAC(ccl34b.1:eGFP);Tg(mpeg1.1:DsRedx) WT fish, id2a mutants or Tg(mpeg1.1:id2a);id2a (id2a; Tgid2a) transgenic mutants. The location of the imaging area is indicated by the box in the midbrain diagram. The ccl34b.1+ cells are GFP+DsRedx+ double positive, whereas ccl34b.1− cells are DsRedx+ single positive. n=3 for each group. (C) Representative images of ccl34b.1−mpeg1.1+ cells in the transverse brain sections of 4-month-old TgBAC(ccl34b.1:eGFP);Tg(mpeg1.1:DsRedx) WT fish, id2a mutants or id2a; Tgid2a transgenic mutants. (D) RT-PCR shows the expression levels of DC marker genes (ccl19a.1 and siglec15l) in ccl34b.1−mpeg1.1+ DCs sorted from the brains of 3-month-old TgBAC(ccl34b.1:eGFP);Tg(mpeg1.1:DsRedx) WT fish, id2a mutants or id2a; Tgid2a transgenic mutants. n=3 for each group. Data are mean±s.d. Unpaired Student's t-test with Welch's correction.

Acknowledgments
This image is the copyrighted work of the attributed author or publisher, and ZFIN has permission only to display this image to its users. Additional permissions should be obtained from the applicable author or publisher of the image. Full text @ Development