IMAGE

Fig. 7

ID
ZDB-IMAGE-231220-35
Source
Figures for Wu et al., 2023
Image
Figure Caption

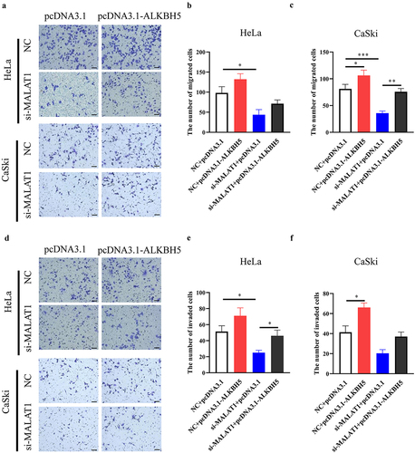
Fig. 7 Effect of ALKBH5 on suppression of cell migration and invasion by silencing MALAT1. Both HeLa and CaSki cells were transiently transfected with siMALAT1 and ALKBH5 expression vector alone or combination. (a-c) Cell migration assay was performed, and the representative fields were photographed (scale bar: 100 μm). The numbers of migrated cells were also counted based on three independent experiments. (d-f) Cell invasion assay was also performed, and the representative photos and the numbers of invaded cells are shown as described above.

Acknowledgments
This image is the copyrighted work of the attributed author or publisher, and ZFIN has permission only to display this image to its users. Additional permissions should be obtained from the applicable author or publisher of the image. Full text @ Cancer Biol. Ther.