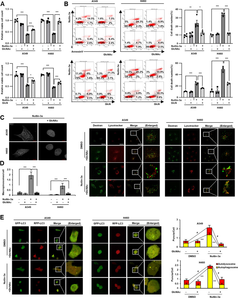
Nutlin-3a-induced methuosis-like cell death is associated with the HBP in KRAS MT/p53 WT NSCLC cells. Cells were supplemented with GlcNAc (40 mM) or GlcN (200 μM) for 24 h with or without nutlin-3a (30 μM). A, B Both GlcNac and GlcN rescue cell proliferation and death, which was analyzed by cell counting (A), and flow cytometry using annexin V/PI staining (B). Representative flow cytometry graph, and statistical histogram of four independent experiment are shown. C Live cell images captured by holotomography microscopy show that GlcNAc supplementation rescues the formation of huge cytoplasmic vacuoles induced by nutlin-3a. D Cells were incubated with dextran and LysoTracker for 2 h with GlcNAc or nutlin-3a. GlcNAc supplementation with nutlin-3a recovers dextran uptakes compared to only nutlin-3a treated cells (n ≥ 22). E Autophagy flux disruption recovered by supplementation of GlcNAc with nutlin-3a, which was detected after transfection of mRFP-GFP-LC3 tandem vector (n ≥ 20). Representative images were obtained by confocal laser scanning microscopy and quantitated from the captured image (D, E). Scale bar: 7 μm for (C), and 10 μm for (D-E). *p < 0.05, **p < 0.01, ***p < 0.001 compared with control
Acknowledgments
This image is the copyrighted work of the attributed author or publisher, and
ZFIN has permission only to display this image to its users.
Additional permissions should be obtained from the applicable author or publisher of the image.
Full text @ J. Exp. Clin. Cancer Res.
Your Input Welcome
Thank you for submitting comments. Your input has been emailed to ZFIN curators who may contact you if
additional information is required.
Oops. Something went wrong. Please try again later.