IMAGE

Fig. 5

ID
ZDB-IMAGE-231215-218
Source
Figures for Kim et al., 2023
Image
Figure Caption

Fig. 5

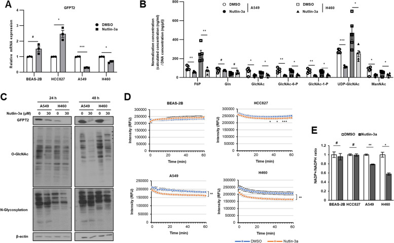
Downregulation of GFPT2 expression by nutlin-3a alters amounts of HBP metabolites in KRAS MT/p53 WT NSCLC cells. A, B Cells were treated with nutlin-3a (30 μM) for 24 h. Expression of GFPT2 mRNA was determined by RT-qPCR (A). Abundance of HBP metabolites analyzed by UHPLC–MS/MS (B). C Global O-GlcNAcylation of proteins and N-glycosylation with the terminal glycosyl/mannosyl binding lectin examined via western blotting. D Glycolysis was measured for 1 h by fluorescence emission. E The level of NADP + / NADPH ratio was measured as PPP flux. *p < 0.05, **p < 0.01, ***p < 0.001 compared with control

Acknowledgments
This image is the copyrighted work of the attributed author or publisher, and ZFIN has permission only to display this image to its users. Additional permissions should be obtained from the applicable author or publisher of the image. Full text @ J. Exp. Clin. Cancer Res.