IMAGE

Fig. 4

ID
ZDB-IMAGE-231215-217
Source
Figures for Kim et al., 2023
Image
Figure Caption

Fig. 4

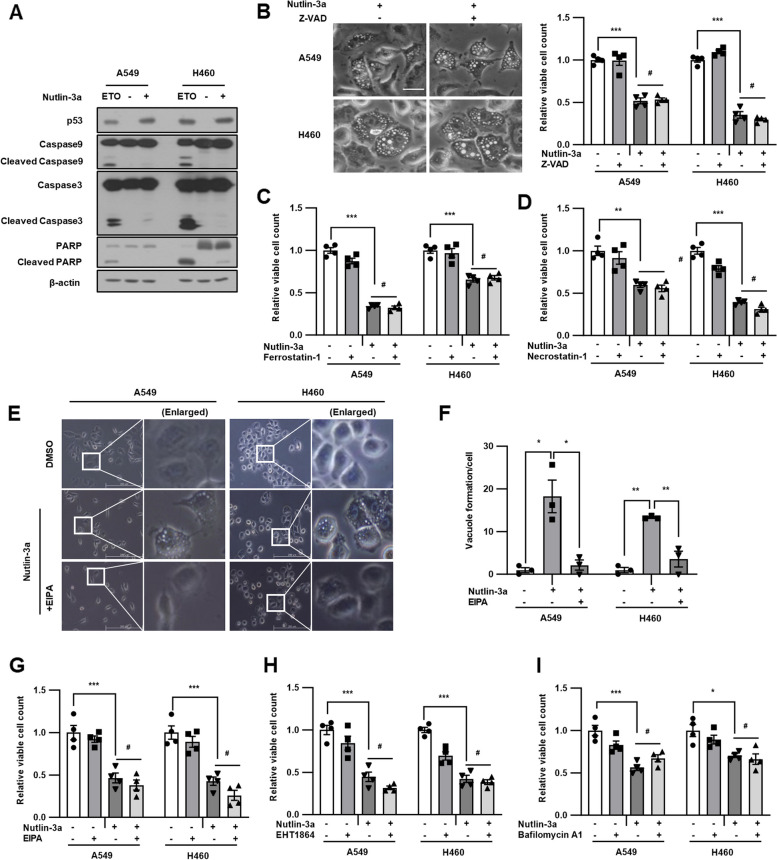
Nutlin-3a induces methuosis-like death of KRAS MT/p53 WT NSCLC cells. Cells were treated with nutlin-3a (30 μM) with or without indicated inhibitors for 24 h. A Cleavage forms of caspase-9, caspase-3, and PARP did not detected by western blotting. Etoposide (ETO) treatment (100 μM) for 24 h was used as a positive control for inducing caspase cleavage. B-I Representative light microscope images are shown. Cell proliferation was determined via cell counting assay. Cells were co-treated with Z-VAD (OMe)-FMK (50 μM) (B), ferrostatin-1 (1 μM) (C), necrostatin-1 (10 μM) (D), or EHT1864 (10 μM) (H) or pretreated with EIPA (5 μM) for 1 h (EG) or bafilomycin A1 (5 nM) for 2 h (I) before nutlin-3a treatment. Scale bar: 100 μm for b, and 200 μm for e. *p < 0.05, **p < 0.01, ***p < 0.001 compared with control

Acknowledgments
This image is the copyrighted work of the attributed author or publisher, and ZFIN has permission only to display this image to its users. Additional permissions should be obtained from the applicable author or publisher of the image. Full text @ J. Exp. Clin. Cancer Res.