Image
Figure Caption

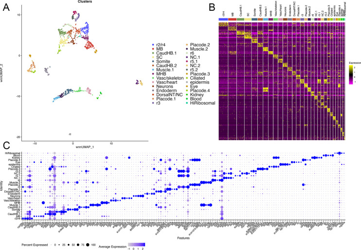
Figure 2—figure supplement 1. scMultiome analysis of 16hpf zebrafish.

(A). UMAP showing all clusters obtained from 16hpf dissected zebrafish hindbrain regions. (B). Heatmap showing the expression of the top five enriched genes in each cluster. (C). Dot plot showing the expression of the top five enriched genes in each cluster.

Acknowledgments
This image is the copyrighted work of the attributed author or publisher, and ZFIN has permission only to display this image to its users. Additional permissions should be obtained from the applicable author or publisher of the image. Full text @ Elife