IMAGE

Fig. 5

ID
ZDB-IMAGE-231018-5
Source
Figures for Hu et al., 2023
Image
Figure Caption

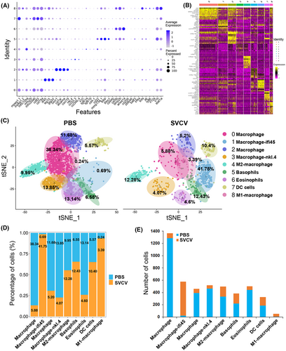
Fig. 5 Identification of macrophage/myeloid cell subtypes. (A) Dot plot showing the expression levels of marker genes and the percentages of macrophages/myeloid cell per cluster that express the gene of a specific cell population subtype. (B) Heatmap of marker genes from each cluster. Each column in the figure represents a cell subpopulation, and each row represents a gene. The expression levels of genes in different cells are indicated by different colors. (C) tSNE nonlinear clustering was used to visualize the differences in the classification results of macrophage/myeloid cell populations between the control group (PBS) and the SVCV-infected group. Numbers represent the percentages of cells in each cluster. (D) Histogram presenting the different macrophages/myeloid cell ratios between the control group and the SVCV-infected group. (E) Histogram illustrating the difference in macrophage/myeloid cell number in each cluster between the control group and the SVCV-infected group.

Acknowledgments
This image is the copyrighted work of the attributed author or publisher, and ZFIN has permission only to display this image to its users. Additional permissions should be obtained from the applicable author or publisher of the image. Full text @ FASEB J.