IMAGE

Fig. 2

ID
ZDB-IMAGE-230622-9
Source
Figures for Kim et al., 2023
Image
Figure Caption

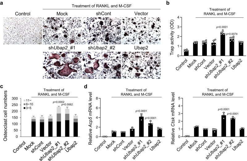
Fig. 2 Effects of changes in Ubap2 expression on osteoclast differentiation in primary-cultured monocytes.

a, b Results of tartrate-resistant acid-phosphatase (TRAP) staining and TRAP activity assay in Ubap2-knockdown and -overexpressing monocytes. Monocytes from mouse bone marrow were incubated for 4 days after induction of osteoclast differentiation (n = 3 independent experiments; duplicate samples). c The distribution of multinuclear cells. Cells were categorized according to the number of nuclei; 3 ~ 5, 6 ~ 10, and more than 11. Multinuclear cells were counted and plotted. d mRNA expression levels of osteoclast differentiation-related genes in Ubap2-knockdown and -overexpressing cells. Quantitative reverse-transcription PCR was performed with the specific primers for Acp5 and Ctsk. Relative quantification of mRNA expression was presented as fold change relative to shCont (Day 4) and normalized to mouse Gusb expression (n = 3 independent experiments; duplicate samples). Control, no induction; Mock, no treatment; shCont, pLKO.1-puro empty vector; and Vector, pDON-5 Neo vector. Statistical differences of multiple groups were determined using one-way ANOVA, followed by Tukey’s honestly significant difference post hoc test. Exact p-values representing comparison to short hairpin RNA control (shCont) are shown. All data are presented as mean ± SD. Source data are provided as a Source Data file.

Acknowledgments
This image is the copyrighted work of the attributed author or publisher, and ZFIN has permission only to display this image to its users. Additional permissions should be obtained from the applicable author or publisher of the image. Full text @ Nat. Commun.