IMAGE

FIGURE 2

ID
ZDB-IMAGE-230617-27
Source
Figures for Morsli et al., 2023
Image
Figure Caption

FIGURE 2

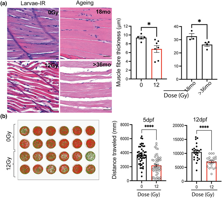
Zebrafish larvae showed reduced muscle fibre thickness and mobility following irradiation. (a) Representative photomicrographs of haematoxylin and eosin (H&E) staining of zebrafish muscle from either 12 dpf larvae with and without irradiation (top left panel), and middle aged and geriatric adults (bottom left panel) (scale 25 μm) and quantification of muscle fibre thickness in larvae following irradiation and in middle aged (18 months) and geriatric zebrafish (>36 months) (right panels). Data shown as mean ± SEM. Each dot represents an animal. (b) Representative example of distance travelled by zebrafish over 30 min in a 24‐well plate at 5 (N ≥ 47) and 12 dpf (N ≥ 23) following 0 Gy or 12 Gy irradiation administered at 2 dpf and quantitation of the distance travelled at 5 and 12 dpf. Each dot represents an animal. Data examined by unpaired t‐test. ****p < 0.0001; *p < 0.05.

Acknowledgments
This image is the copyrighted work of the attributed author or publisher, and ZFIN has permission only to display this image to its users. Additional permissions should be obtained from the applicable author or publisher of the image. Full text @ Aging Cell