IMAGE

Fig. 2

ID
ZDB-IMAGE-230424-67
Source
Figures for Athapaththu et al., 2022
Image
Figure Caption

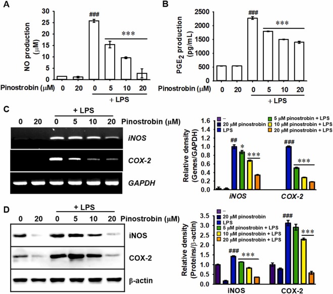
Fig. 2 Pinostrobin suppresses LPS-stimulated NO and PGE2 production along with iNOS and COX-2 expression. RAW 264.7 macrophages were pretreated with the indicated concentrations of pinostrobin (0–20 μM) for 2 h, followed by treatment with 300 ng/mL LPS for 24 h. Release of (A) NO and (B) PGE2 to the culture media was measured using Griess reagent assay and ELISA, respectively. (C) Total RNA was extracted 6 h after LPS treatment, and RT-PCR was performed. The expression of iNOS and COX-2 was normalized relative to GAPDH expression. (D) After 12 h-incubation with LPS, cell lysates were prepared for western blotting. β-Actin was used to normalize iNOS and COX-2 expression. The relative density was calculated using ImageJ software. ##, p < 0.01 and ###, p < 0.001 vs. untreated cells; *, p < 0.05 and ***, p < 0.001 vs. LPS-treated cells.

Acknowledgments
This image is the copyrighted work of the attributed author or publisher, and ZFIN has permission only to display this image to its users. Additional permissions should be obtained from the applicable author or publisher of the image. Full text @ Biomed. Pharmacother.